גישה טיפולית להתערבות כלילית מלעורית במטופלים הסובלים ממחלה כלילית רב כלית המסתמנים עם אוטם לבבי חריף המלווה בעליות מקטע ST
ערך זה נמצא בבדיקה ועריכה על ידי מערכת ויקירפואה, וייתכן כי הוא לא ערוך ומוגה.
|
| |
|---|---|
| הגישה הטיפולית להתערבות כלילית מלעורית במטופלים הסובלים ממחלה כלילית רב כלית (Multivessel STEMI) המסתמנים עם אוטם לבבי חריף המלווה בעליות מקטע ST | |
| האיגוד המפרסם | האיגוד הקרדיולוגי הישראלי |
| קישור | באתר הר"י |
| תאריך פרסום | פברואר 2018 |
| יוצר הערך | ד"ר גיא ויטברג, פרופסור דורון זגר, פרופסור רונן רובינשטיין, פרופסור מיכאל גליקסון, פרופסור יוסף רוזנמן, פרופסור חיים דננברג, פרופסור עבד עסלי, ד"ר זאזא יעקובישווילי, ד"ר רואי בייגל, פרופסור רן קורנובסקי |
| ניירות עמדה מתפרסמים ככלי עזר לרופא/ה ואינם באים במקום שיקול דעתו/ה בכל מצב נתון. כל הכתוב בלשון זכר מתייחס לשני המגדרים. | |
אוטם חריף המלווה בעליות מקטע STEMI - ST Elevation Myocardial Infraction) ST), הוא ההסתמנות הקלינית החריפה ביותר של מחלה כלילית, וזו המלווה בסיכון הגבוה ביותר לתחלואה ותמותה עתידיים. בלפחות ממחצית ממקרי ה-STEMI, נמצא כי המטופל סובל ממחלה כלילית רב כלית[1]. מטופלים אלו נמצאים בסיכון גבוה יותר לתמותה במעקב ארוך טווח[2][3] גישה המיטבית לטיפול בהתערבות מלעורית במטופלים אלו הוא אחד הנושאים מעוררי המחלוקת ביותר בספרות הקרדיולוגית. השימוש הנרחב בהתערבות כלילית ראשונית לטיפול בהיצרות המטרה ב-STEMI (ראו למטה להגדרות מפורטות), הוביל לירידה משמעותית בתחלואה ותמותה במקרי STEMI, ואין מחלוקת על כך שטיפול זה הוא בעדיפות הראשונה במסגרת התערבות כלילית מלעורית ל-STEMI בעורק המטרה שגרם להתקף הלב. לעומת זאת, קיימת מחלוקת משמעותית על הגישה הטיפולית למחלה רב כלית במסגרת STEMI. מספר מחקרים רנדומליים מבוקרים שפורסמו, קראו תיגר על הגישה הטיפולית אשר הייתה מועדפת מזה שנים, ובעקבותיהם נעשו שינויים מסוימים בהנחיות הקליניות של האיגודים הקרדיולוגיים באירופה וארצות הברית. עם זאת, עדיין אין הסכמה רחבה ו\או הנחייה ברורה לגבי נושא זה, ומספר שאלות משמעותיות נותרו ללא מענה חד משמעי.
מטרת סקירה זו היא לסכם את העדויות העדכניות בנושא, להדגיש את הנקודות השנויות במחלוקת, ולהציע גישה מומלצת על ידי האיגוד הקרדיולוגי הישראלי.
הגדרות
היצרות מטרה (Culprit lesion) - היצרות בעורק כלילי שחומרתה קשה דיו על מנת לגרום לאוטם חריף של שריר הלב. לרוב, היצרויות המטרה במסגרת STEMI ניתנות לזיהוי בקלות בצנתור.
אוטם STEMI המלווה במחלה כלילית רב כלית (Multivessel STEMI) - מטופל STEMI, אשר בצנתור נמצא כי ישנה היצרות של לפחות 50 אחוזים בעורק כלילי אפיקרדיאלי נוסף, מעבר לזה בו נמצאת היצרות המטרה.
התערבות כלילית מלעורית ראשונית (PPCI) - התערבות כלילית במסגרת STEMI (תוך פחות מ-12 שעות מתחילת התסמינים). התערבות זו יכולה להיעשות באחת ממספר גישות, כאשר נמצא כי המטופל סובל ממחלה כלילית רב כלית:
- התערבות כלילית בהיצרות המטרה בלבד
- התערבות כלילית שלמה - טיפול מלעורי בכל ההיצרויות הכליליות המאובחנות בצנתור. אשר לדעת המצנתר מוצדק וניתן להתערב בהן (ראה בהמשך לגבי הגדרת היצרות המצריכה התערבות)
- ניתן לסווג פעולות של התערבות שלמה על פי העיתוי בו הן מבוצעות
התערבות שלמה מידית - טיפול בכל ההיצרויות הכליליות הדורשות טיפול במהלך ההתערבות הכלילית הראשונית (כלומר במהלך הצנתור שמבוצע בזמן האוטם החריף).
התערבות מדורגת - טיפול בהיצרות המטרה בלבד במסגרת ה-PPCI, והשלמת ההתערבות בשאר ההיצרויות בפעולה נפרדת, אשר מבוצעת באחת משתי האפשרויות הבאות:
- התערבות מדורגת מוקדמת (Early staged PCI) - התערבות אנגיופלסטית כלילית המתבצעת טרם שחרור המטופל מאשפוז
- התערבות מדורגת מאוחרת (Late staged PCI) - שחרור המטופל לאחר טיפול בהיצרות המטרה בלבד במסגרת ה-PPCI, והזמנתו אלקטיבית לאשפוז חוזר לצורך השלמת ההתערבות בשאר ההיצרויות הכליליות (לרוב תוך חודש ימים ממועד השחרור ביחס לאשפוז המקורי)
מידע קליני
מחקרים תצפיתיים ואנליזות רטרוספקטיביות
המקור העיקרי לנתונים קליניים לגבי השוואה בין גישות שונות ל-PPCI במהלך Multivessel STEMI היה מחקרים תצפיתיים. שתי מטא־אנליזות הראו כי התערבות שלמה מידית מעלה תמותה הן בטווח הקצר[4] והן בטווח הארוך[5], בהשוואה להתערבות בהיצרות המטרה בלבד. בעקבות ממצאים אלו ההנחיות הקליניות האירופאיות[6] והאמריקאיות[7] בעבר המליצו על התערבות בהיצרות המטרה בלבד כגישה הטיפולית המועדפת ב-Multivessel STEMI ונתנו המלצת נגד (Class III) לביצוע התערבות שלמה מידית. נתונים ממחקר ה-HORIZONS־AMI [8] הראו כי להתערבות שלמה מדורגת יש יתרון מבחינת תוצאים קליניים הן על פני התערבות שלמה מידית, והן על פני התערבות בהיצרות המטרה בלבד. נתונים אלו הדגישו את הצורך במחקרים רנדומליים עדכניים לבדיקת סוגיה קלינית חשובה זאת.
מחקרים רנדומליים פרוספקטיביים
פורסמו 4 מחקרים רנדומליים רלוונטיים[9][10] {[11][12] אשר מייצגים את היכולות המלעוריות העדכניות בתחום הקרדיולוגיה הפולשנית ואשר השוו בין התערבות בהיצרות המטרה בלבד לבין גישות שונות של התערבות שלמה ב-Multivessel STEMI - ראו סיכום מאפייניהם והממצאים העיקריים בטבלה 1.
ניתן לחלק את 4 המחקרים הלל1 לשני רבדים, על פי שני מאפיינים עיקריים:
- עיתוי ההתערבות השלמה (מידית לעומת מדורגת)
- הגדרה של היצרות משמעותית פרט להיצרות המטרה (הגדרה אנגיוגרפית לעומת פיזיולוגית)
- טבלה 1 - מחקרים רנדומליים עדכניים המשווים גישות לטיפול מלעורי ראשוני במטופלי Multivessel STEMI
| שנת הפרסום | תקופת גיוס המטופלים | גודל מדגם | זרוע הביקורת | זרוע ההתערבות | תוצא ראשי | ממצאים עיקריים ! | |
|---|---|---|---|---|---|---|---|
| PRAMI | 2013 | 2008-2013 | 465 | התערבות בהיצרות המטרה בלבד | התערבות שלמה מיידית | תמותה לבבית/ אוטם לבבי/ תעוקה עמידה לטיפול | HR=0.35 (p<0.001) לתוצא הראשי לטובת זרוע ההתערבות |
| CvLPRIT | 2015 | 2011-2013 | 296 | התערבות בהיצרות המטרה בלבד | התערבות שלמה (מיידית/ מדורגת) | תמותה כללית/ אוטם לבבי/ אי ספיקת לב/ התערבות מלעורית חוזרת | HR=0.45 (p=0.009) לתוצא הראשי לטובת זרוע ההתערבות |
| DANAMI-3 -PRIMULTI | 2015 | 2011-2014 | 627 | התערבות בהיצרות המטרה בלבד | התערבות שלמה מדורגת מוקדמת (על פי הערכת FFR) | תמותה כללית/ אוטם לבבי/ התערבות מלעורית חוזרת | HR=0.56 (p=0.004) לתוצא הראשי לטובת זרוע ההתערבות |
| Compare Acute | 2017 | 2011-2015 | 885 | התערבות בהיצרות המטרה בלבד | התערבות שלמה מיידית (על פי הערכת FFR) | תמותה כללית/ אוטם לבבי/ שבץ/התערבות מלעורית חוזרת | HR=0.35 (p<0.001) לתוצא הראשי לטובת זרוע ההתערבות |
מחקר PRAMi
מחקר PRAMIr[9] ומחקר ה- CvLPRIT[10], שני המחקרים הרנדומליים הראשונים שפורסמו בתחום זה, דומים בכך שבשניהם הגישה הטיפולית בזרוע ההתערבות הייתה התערבות שלמה מידית, והגדרת היצרות משמעותית שאינה בעורק מטרה הייתה על פי הערכה אנגיוגרפית בלבד.
ה-PRAMI כלל 465 מטופלים, מחקר זה הופסק טרם סיום גיוס גודל המדגם המתוכנן (600 מטופלים) בשל יתרון משמעותי ומובהק סטטיסטית (0.001>HR=0.35, P) לזרוע המחקר (התערבות שלמה מידית) על פני זרוע הביקורת (התערבות בהיצרות המטרה בלבד) לגבי התוצא הראשי ששילב תמותה לבבית/אוטם לבבי/שבץ מוחי/תעוקת חזה עמידה לטיפול לאחר מעקב חציוני של 23 חודשים. בנוסף לכך המחקר הראה יתרון לגישה זאת לגבי הצורך בהתערבות מלעורית חוזרת. הביקורת העיקרית על מחקר זה הייתה כי בשל ההפסקה המוקדמת של המחקר, התוצאות התבססו על מספר קטן מאד של תוצאים (74 אירועים סך הכל), וכי עיקר ההבדל בין שתי הזרועות נבע ממרכיב התעוקה העמידה לטיפול - תוצא "רך" יחסית.
מחקר ה-CvLPRlT
מחקר ה-CvLPRIT כלל 296 מטופלים. גם כאן הגישה הטיפולית המועדפת בזרוע המחקר הייתה התערבות שלמה מידית, אך ניתנה אפשרות לרופא המטפל להחליט על התערבות שלמה מדורגת על פי שיקול דעתו הקליני. גם במחקר זה הודגם יתרון מובהק סטטיסטית (0.009=HR=0.45, P) לטובת התערבות שלמה, לגבי תוצא משולב שכלל - תמותה כללית/אוטם לבבי/אי ספיקת לב/צורך בהתערבות מלעורית חוזרת. בדומה ל-PRAMI, גם במחקר זה המספר המוחלט של תוצאים קליניים היה נמוך (46 אירועים סך הכל).
מחקרי ה-Acute-Compare ו-PRIMULTI-DANAMI-3
ברובד השני של מחקרים רנדומליים נמצאים מחקר PRIMULTI-DANAMI-3 [11] ומחקר ה- Acute-Comparer[12]. בשני מחקרים אלו, בשונה לחלוטין מהמתואר למעלה, ההערכה של חשיבות ההיצרויות הכליליות מעבר להיצרות המטרה נעשתה על ידי הערכה פיזיולוגית פולשנית (FFR) ולא באמצעות הערכה אנגיוגרפית בלבד. במחקר PRIMULTI-DANAMI-3 נכללו 627 מטופלים, כאשר בזרוע המחקר הגישה הטיפולית הייתה התערבות מדורגת מוקדמת (הפרש מינימלי של יומיים מה-PPCI ובכל מקרה טרם השחרור מאשפוז) בלבד (אשר כאמור הונחתה על ידי הערכת FFR של ההיצרויות). גישה זאת הראתה יתרון מובהק סטטיסטית על פני התערבות בהיצרות המטרה בלבד (0.004=HR=0.56, P) לגבי תוצא משולב של תמותה כללית/אוטם לבבי/התערבות מלעורית חוזרת. היתרון בתוצא המשולב נבע אך ורק מיתרון מובהק בצורך בהתערבות מלעורית חוזרת, אשר הוא גם כן תוצא "רך".
מחקר ה-Compare Acute כלל 885 מטופלים, בניגוד ל-3-PRIMULTI-DANAMI, הגישה הטיפולית בזרוע המחקר הייתה התערבות מלאה מידית (אשר בדומה ל-3-PRIMULTI-DANAMI הונחתה על ידי FFR). גם מחקר זה דיווח על יתרון מובהק על פני קבוצת הביקורת (0.001>HR=0.35, P) לגבי תוצא משולב של תמותה כללית/אוטם לבבי/שבץ מוחי/התערבות מלעורית חוזרת וגם במחקר זה היתרון נבע מירידה בצורך בהתערבות מלעורית חוזרת בלבד.
סיכום מחקרים רנדנמליים פרוספקטיביים
אם נסכם את ממצאי 4 המחקרים הרנדומליים שתוארו למעלה (ראו תרשים 1), נגלה כי בהשוואה להתערבות בהיצרות המטרה בלבד, גישה של התערבות מלאה (מידית או מדורגת) מביאה ליתרון משמעותי מבחינת תוצא איסכמי משולב (תרשים 1 א'), אך יתרון זה נובע בעיקר מירידה בצורך בהתערבויות מלעוריות נוספת (תרשים 1 ד'), ובמידה משנית מירידה בסיכון לאוטם לבבי (תרשים 1 ג'), וכי אין לגישת ההתערבות כל השפעה על הסיכון לתמותה לטווח ארוך (תרשים 1 ב').
ממצא חשוב נוסף שעלה הן מה 3-PRIMULTI-DANAMI והן ממחקר ה Acute-Compare, הוא שעל פי ההערכה הפונקציונאלית של ההיצרויות שאינן בעורק המטרה במטופלי Multivessel STEMI - נמצא שבין 33 אחוזים ל-50 אחוזים מההיצרויות הללו היו חסרות משמעות פיזיולוגית כאשר הוערכו על ידי FFR (תוצאה של>0.80) ולכן לא דרשו התערבות. לאור העובדה כי התערבות מלעורית בהיצרות אשר אינה משמעותית מבחינה פיזיולוגית[13][14] רק מעלה את הסיכון ארוך הטווח לאירועים קרדיווסקולריים, נתונים אלו מדגישים את החשיבות של ביצוע הערכה פיזיולוגית (או פונקציונלית) קפדנית טרם החלטה על התערבות בהיצרויות שאינן היצרות המטרה ב-Multivessel STEMI. אם לא נבצע הערכה כזאת, הדבר יוביל בסבירות גבוה לאחוז משמעותי של התערבויות מלעוריות בהיצרויות חסרות משמעות פונקציונליות - מעשה אשר עשוי שלא להיטיב עם הפרוגנוזה של מטופלים אלו לטווח הרחוק. לפיכך, השיקול בנוגע להתערבות בעורק שלא גרם להתקף הלב (בחולה עם STEMI) צריך להיות מבוסס על הערכה של חומרת ההיצרות ומשמעותה הפונקציונלית.
סיכנם המידע הקליני
הנתונים העדכניים ביותר העומדים לרשותנו מצביעים על כך שהתערבות שלמה (מידית או מדורגת) במטופלי Multivessel STEMI היא בטוחה, ומפחיתה אירועים איסכמיים חוזרים . עם זאת, יתרונות אלו מוגבלים במידה רבה להפחתת הצורך בהתערבויות מלעוריות חוזרות (כאמור תוצא "רך"), וכי אם התערבות זו מבוצעת ללא הערכה פיזיולוגית (תרחיש נפוץ וסביר במציאות היומיומית של מערכת הבריאות הישראלית), קיימת סבירות משמעותית שהדבר יוביל להתערבות "מיותרות" בהיצרויות חסרות משמעות פיזיולוגית.
סקירת ספרות המקיפה ביותר בנושא, שבוצעה עבור Cochrane Collaborations [15] סיכמה כי למרות המתואר מעלה לגבי יתרון גישת ההתערבות השלמה על פני גישת ההתערבות בהיצרות המטרה בלבד, הנתונים מבוססים על עדויות קליניות מאיכות נמוכה ויש צורך במידע ממחקרים רנדומליים גדולים נוספים על מנת להגיע למסקנות חד משמעיות לגבי גישת הטיפול המועדפת בהתערבות מלעורית ב- Multivessel STEMI.
תרשים 1 - סיכום מטא־אנליזה שערכנו של הנתונים הקליניים מהמחקרים הרנדומליים העדכניים המשווים גישות לטיפול מלעורי ראשוני במטופלי Multivessel STEMI
- 1 א׳ – תוצא איסכמי משולב
- 1 ב׳ תמותה כללית
- 1 ג׳ - אוטם לבבי
- 1 ד׳ - התערבות מלעורית חוזרת
CR = Complete revascularization
IRA־PCI = Infarct related artery- percutaneous coronary intervention
נקודות במחלוקת ופערי ידע בספרות הקרדיולוגית
התזמון המדויק של ההתערבות הנוספת אינו ברור דיו היות שהוגדר באופן אמפירי במחקרים שהוזכרו לעיל ונקודה זו עדיין נשארה פתוחה ונתונה במחלוקת כאשר האפשרויות הן:
- ביצוע אנגיופלסטיה נוספת במהלך הצנתור הראשוני (עם או ללא הנחיית FFR)
- ביצוע צנתור נוסף במהלך האשפוז (עם או ללא הנחיית FFR)
- זימון החולה לצנתור נוסף לאחר האשפוז הראשוני, לרוב תוך כחודש ימים (עם או ללא ביצוע בדיקה פונקציונלית לא פולשניות ו/או בהנחיית FFR)
בעת כתיבת המסמך הנוכחי, האופציות הללו כולן רלוונטיות וצריכות להישקל לגופו של עניין ועל פי מצבו של המטופל. גם אם נקבל כפשוטה את ההערכה כי גישת ההתערבות השלמה מביאה ליתרון קליני משמעותי על פני גישת ההתערבות בהיצרות המטרה בלבד, אין נתונים לגבי העיתוי המועדף של התערבות שלמה - מידית או מדורגת ואין גם כלל מידע לגבי היתרונות/חסרונות של עיתוי ההתערבות המדורגת (מוקדמת/מאוחרת).
השפעת המידע הקליני העדכני על ההנחיות הקליניות
בגרסה האחרונה של ההנחיות הקליניות של האיגוד הקרדיולוגי האירופאי לטיפול ב- STEMI[16], גישת ההתערבות השלמה קיבלה המלצה בדרגה IIa (שמשמעותה היא - יש לשקול לבצע), הנתמכת בעדויות חזקות (LOE A). במסמך מפורט כי הכוונה היא בעיקר להתערבות שלמה מדורגת מוקדמת. המלצה זו מחליפה המלצה דומה שנתמכה בעדויות מוגבלות (LOE B) וגישה זו אשר הוגבלה למקרים בהם ישנם תסמינים של תעוקה נמשכת לאחר ה-PPCI, נכללה בגרסאות קודמות של ההנחיות הקליניות[17]. אין התייחסות בהנחיות העדכניות לגישת ההתערבות השלמה המיידית, ובגרסאות קודמות גישה זו מקבלת המלצה של IIb (שמשמעותה היא - ניתן לשקול לבצע) הנתמכת בעדויות מוגבלות (LOE B) ומיועדת ל"מקרים נבחרים בלבד".
המלצות אלו מראות, כי גם בעיני הגופים המקצועיים המובילים בעולם[16][17][18], השעה אינה בשלה להמלצה גורפת בנוגע למעבר לגישה של התערבות שלמה מידית לעומת מדורגת מוקדמת במטופלי Multivessel STEMI. ראו טבלה 2 לסיכום של ההנחיות הקליניות הרלוונטיות של האיגודים הקרדיולוגי באירופה וארצות הברית.
טבלה 2 - סיכום הנחיות הקליניות הרלוונטיות לגישה להתערבות כלילית מלעורית במטופלי multivessel STEMI של האיגודים הקרדיולוגיים המרכזיים
| Guideline edition | Recommendation | Class | LOE | |
|---|---|---|---|---|
| Europe | 2012 ESC STEMI Guidelines |
|
IIa | B |
|
IIb | B | ||
| 2014 ESC revascularization Guidelines |
|
IIa | B | |
|
IIa | B | ||
|
IIb | B | ||
| 2017 ESC STEMI Gudelines | Routine revascularization of non־IRA lesions should be considered in STEMI patients with mul- tivessel disease before hospital discharge. | IIa | A | |
| United states | 2011 ACCF/AHA/SCAI PCI Guidelines |
|
III | B |
| 2013 ACCF/AHA STEMI Guidelines |
|
I | C | |
|
IIa | B | ||
| 2015 ACC/AHA/SCAI STEMI PCI Focused update |
|
IIb | C |
חולים הסובלים מאוטם STEMI עם הלם לבבי ומחלה רב כלילית
ההמלצה במסמכי העמדה האירופים והאמריקאים הייתה להשלים את הרווסקולריזציה הכלילית במעמד ה-STEMI בחולים עם שוק קרדיוגני (Cardiogenic Shock) ומחלה רב כלילית. לגישה אינטואיטיבית זו לא הייתה אסמכתא מבוססת והיא נשענה על מחקרי STEMI ישנים שלא ממש נועדו לבדוק את הנקודה הנדונה. התפרסם מחקר ה-CULPRIT SHOCK שהשווה בין אסטרטגית טיפול רב כלילית לעומת חד כלילית ב-706 חולים עם STEMI, מחלה רב כלילית והלם לבבי (שוק קרדיוגני)[19]. במחקר זה נמצא תמותה קצרת טווח נמוכה יותר בקרב החולים שעברו אנגיופלסטיקה בעורק המטרה בלב (0.03=HR=0.84, P) וכן צורך נמוך יותר בטיפולי דיאליזה במהלך האשפוז (0.07=HR=0.71, P) ללא כל יתרון בגישת הטיפול הרב כלילית במהלך האוטם. במחקר זה, חלק משמעותי מהתערבויות בהיצרויות שאינן היצרויות מטרה היו בחסימות מלאות כרוניות (CTO), מה שיכול להסביר חלקית את היעדר התועלת מהתערבות רב כלית.
שיקולים מערכתיים רלוונטיים ליישום המידע הקליני העדכני במערכת הבריאות הישראלית
מספר נקודות אותן יש לזכור כאשר שוקלים אם ליישם את גישת ההתערבות השלמה במקרים של Multivessel STEMI:
- ביצוע התערבות שלמה מידית היא פעולה מורכבת טכנית, אשר מאתגרת את הצוות המטפל במתאר של פעולת STEMI דחופה. פעולות מסוג זה מצריכות ניסיון רב ואימון ובמיוחד אם נזכור (כי כפי שתואר מעלה) שעל מנת להבטיח תוצאה מיטבית יש לבצע במקרים רבים במסגרת פעולת אלו הערכה פיזיולוגית פולשנית על מנת להימנע מהתערבות בהצירויות חסרות משמעות פיזיולוגית או פונקציונלית
- לאור זאת, מסמך זה קורא להיזהר מיישום גורף של רווסקולריזציה כלילית מלאה במהלך STEMI, היות שתוצאותיה עלולות להיות נחותות משמעותית מהמדווח במחקרים. בנוסף, התוקף החיצוני (External Validity) של המחקרים שהוזכרו לעיל מוטל בספק לנוכח סלקטיביות רבה בהכללת החולים שהשתתפו במחקרים שנדונו ולפיכך נדרש תיקוף בתנאי העולם האמיתי ((Real World או במחקרים פרוספקטיביים רנדומליים נוספים רחבי היקף
- ביצוע גורף/שגרתי של התערבות שלמה מדורגת במהלך האשפוז הראשוני, עלולה לגרום לטיפול יתר באוכלוסיית חולים המצויה בסיכון יתר לצנתור נרחב יותר או צנתור נוסף בטווח קצר, לדוגמה:
- חולים הסובלים מאי ספיקת כליות או החמרה בתפקוד הכליות לאחר הצנתור הראשוני, או חולים בהם ההערכה היא כי לצורך השלמת התערבות מלאה יעשה שימוש בכמות חומר ניגוד אשר תשים אותם בסיכון גבוה לפגיעה כלייתית חריפה
- חולים הסובלים מאי ספיקה לבבית המצויים בסיכון להעמסת יתר של חומר ניגוד
- חולים שהסתבכו בצנתור הראשון או שהצנתור הסתיים עם תוצאה תת-אופטימלית
- חולים שפתחו חום, זיהום, דלקת קרום הלב לאחר האוטם או סיבוך אחר לאחר הצנתור הראשון ועבורם נדרשת הפוגה ממושכת עד לצנתור נוסף
- חולים הסובלים מרגישות ליוד
- חולים המצויים בטראומה נפשית מהתקף הלב ולפיכך נמצאים בחשש יתר מצנתור נוסף בטווח הקצר ומעדיפים להמתין על מנת להחלים ולהתכונן נפשית ופיזית טוב יותר לצנתור הנוסף וכדומה
עבור חולים אלו כמו גם כלל החולים, השיקול בנוגע לצנתור נוסף חייב להיות אינדיבידואלי ובהתאם למצבם הקליני ובהתאם להמלצות הצוות המטפל.
סיכום והמלצות לגישה טיפולית מועדפת של האיגוד הקרדיולוגי הישראלי
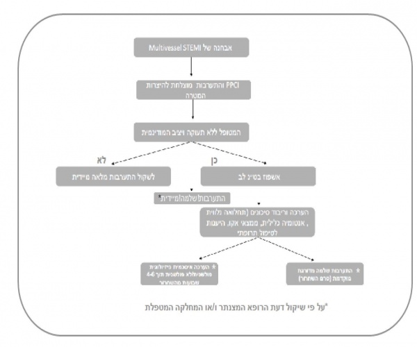
- היעד ראשוני בטיפול באוטם מסוג STEMI (אף ללא קשר לנוכחות מחלה כלילית רב כלית), הוא התערבות מהירה בהיצרות המטרה, על מנת להשיג זילוח כלילי מהיר והפוגה בתעוקת החזה וייצוב לבבי המודינמי, פונקציונלי וחשמלי כאחד
- אם הושגו יעדים אלו לאחר ההתערבות בהיצרות המטרה, ולמטופל ישנה מחלה כלילית רב כלילית, המלצתנו היא לשאוף להשגת התערבות כלילית שלמה, כאשר המחלוקת העיקרית בספרות הרפואית היא בנוגע לעיתוי בו יש להשיג מטרה זו (ראו תרשים 2)
- אם ההתערבות להיצרות המטרה בוצעה ללא סיבוכים, ישנן היצרויות נוספות עם מאפיינים אנגיוגרפיים של היצרות קריטית או אשר הערכה פיזיולוגית על ידי FFR הראתה כי יש להן משמעות פיזיולוגית, במצב זה, אם המצנתר האחראי מעריך כי בסבירות גבוה ניתן לטפל בהיצרויות אלו באופן מיידי ולהשיג תוצאה אופטימלית ללא סיבוכים - ניתן לבצע התערבות שלמה מיידית (Multivessel PCI). נסייג ונאמר כי לדעתנו גישה זו צריכה להיות מיושמת באופן סלקטיבי ובמיעוט מהמטופלים. במילים אחרות, יש לבחור בקפידה את המטופלים בהם תיושם גישה זו במקרי Multivessel STEMI (ראו למטה)
- העדויות הקליניות הנוכחיות לא מראות כל יתרון פרוגנוסטי (מבחינת שיעור התמותה) לגישת ההתערבות השלמה המידית על פני המדורגת. לכן, בהתחשב בשיקולים שפורטו מעלה, המלצתנו היא כי מטופלים אשר עברו התערבות מוצלחת להיצרות המטרה צריכים לעבור הערכת קלינית אינדיבידואלית כוללנית במהלך אשפוזם לאחר האנגיופלסטיקה הראשונית (PPCI) שתכלול התייחסות לתחלואה הנלווית, האנטומיה הכלילית כפי שהודגמה במהלך ה-PPCI, הסבירות להיענות טובה לטיפול תרופתי, וממצאי בדיקת האקוקרדיוגרפיה שתבוצע באשפוז (הן מבחינת תפקוד החדר השמאלי והן מבחינת מחלה מסתמית נלווית). לאחר הערכה זו, מטופלים, אשר ההערכה מצביעה על כך כי סביר שיפיקו תועלת מהתערבות מדורגת מוקדמת - צריכים לעבור התערבות זו באשפוז (כולל המלצה לבצע הערכה פיזיולוגית פולשנית ב FFR בהיצרויות שאינן קריטיות בחומרתן קרי <70 אחוזים מקוטר העורק) טרם ההחלטה הסופית על התערבות נוספת
- לעומת זאת, מטופלים עם היצרויות אשר דרגת הסיכון שלהם נמוכה יותר (מבחינת החומרה שלהן ו/או מבחינת הטריטוריה המיוקרדיאלית המסופקת מעבר להיצרות), יוכלו להשתחרר להמשך מעקב קרדיולוגי תחת טיפול תרופתי מיטבי. על מעקב זה לכלול הערכה פיזיולוגית בטווח זמן רצוי של 4 עד 6 שבועות מהשחרור, כאשר הערכה זו יכולה להיות פולשנית (כלומר אנגיוגרפיה נוספת שתכלול הערכת FFR) או לא פולשנית (ביצוע מיפוי לב או אקו מאמץ) וההחלטה הסופית על הצורך בהתערבות כלילית נוספת תיעשה על פי תוצאות הערכה פונקציונלית זאת
- בחולים שמפתחים תעוקה או סימנים קליניים בלתי יציבים לאחר האוטם גישת הטיפול מן הראוי שתתבסס על ההסתמנות הקלינית ולפיכך בחולים אלו יש לשקול את הקדמת הרווסקולריזציה הכלילית הנוספת ללא צורך בהערכה פונקציונלית נוספת
- במקרים של מטופלים Multivessel STEMI עם התייצגות קלינית של הלם לבבי, לאור ממצאי מחקר ה CULPRIT־SHOCK שתוארו לעיל, עמדתנו היא כי אין לבצע התערבות רב כלית כשגרה במקרים אלו, וכי התערבות כזאת צריכה להיעשות רק במקרים בהם התערובת מוצלחת להיצרות המטרה לא שיפרה דיו את מצבו של המטופל וכאשר על פי שיקול דעתו של המצנתר האחראי ישנה סבירות גבוה כי התערבות רב כלילית מיידית תשפיע לטובה על מצבו של המטופל וכי הסבירות לסיבוכים במהלך התערבות זו נמוכה
ביבליוגרפיה
- ↑ Park DW, Clare RM, Schulte PJ, Pieper KS, Shaw LK, Califf RM, et al. Extent, location, and clinical significance of non־infarct־related coronary artery disease among patients with ST־elevation myocardial infarction. JAMA 2014; 312:2019-2027.
- ↑ Halkin A, Singh M, Nikolsky E, Grines CL, Tcheng JE, Garcia E, et al. Prediction of mortality after primary percutaneous coronary intervention for acute myocardial infarction: the CADILLAC risk score. J Am Coll Cardiol 2005; 45:1397-1405.
- ↑ Jensen LO, Terkelsen CJ, Horvath־Puho E, Tilsted HH, Maeng M, Junker A, et al. Influence of multivessel disease with or without additional revascularization on mortality in patients with ST־segment elevation myocardial infarction. Am Heart J 2015; 170:70-78.
- ↑ Vlaar PJ, Mahmoud KD, Holmes DR Jr, van Valkenhoef G, Hillege HL, van der Horst IC, et al. Culprit vessel only versus multivessel and staged percutaneous coronary intervention for multivessel disease in patients presenting with ST־ segment elevation myocardial infarction: a pairwise and network meta־analysis. J Am Coll Cardiol 2011; 58:692-703.
- ↑ Bainey KR, Mehta SR, Lai T, Welsh RC. Complete vs culprit־only revascularization for patients with multivessel disease undergoing primary percutaneous coronary intervention for ST־segment elevation myocardial infarction: a systematic review and meta־analysis. Am Heart J 2014; 167:e2.
- ↑ Steg PG, James SK, Atar D, Badano LP, Blomstrom־Lundqvist C, Borger MA, et al. Task Force on the management of ST־segment elevation acute myocardial infarction of the European Society of Cardiology (ESC). ESC guidelines for the management of acute myocardial infarction in patients presenting with ST־segment elevation. Eur Heart J 2012; 33:2569-2619.
- ↑ Levine GN, Bates ER, Blankenship JC, Bailey SR, Bittl JA, Cercek B, et al. American College of Cardiology Foundation; American Heart Association Task Force on Practice Guidelines; Society for Cardiovascular Angiography and Interventions. 2011 ACCF/AHA/SCAI Guideline for Percutaneous Coronary Intervention: a report of the American College of Cardiology Foundation/American Heart Association Task Force on Practice Guidelines and the Society for Cardiovascular Angiography and Interventions. J Am Coll Cardiol 2011; 58:e44־e122.
- ↑ Kornowski R, Mehran R, Dangas G, Nikolsky E, Assali A, Claessen BE, et al. HORIZONS־AMI Trial Investigators. Prognostic impact of staged versus “one־time” multivessel percutaneous intervention in acute myocardial infarction: analysis from the HORIZONS־AMI (harmonizing outcomes with revascularization and stents in acute myocardial infarction) trial. J Am Coll Cardiol 2011; 58:704-711.
- ↑ 9.0 9.1 Wald DS, Morris JK, Wald NJ, Chase AJ, Edwards RJ, Hughes LO, et al. PRAMI Investigators. Randomized trial of preventive angioplasty in myocardial infarction. N Engl J Med 2013; 369:1115-1123.
- ↑ 10.0 10.1 Gershlick AH, Khan JN, Kelly DJ, Greenwood JP, Sasikaran T, Curzen N, et al. Randomized trial of complete versus lesion־only revascularization in patients undergoing primary percutaneous coronary intervention for STEMI and multivessel disease: the CvLPRIT trial. J Am Coll Cardiol 2015; 65:963-972.
- ↑ 11.0 11.1 Engstr0m T, Kelbffik H, Helqvist S, H0fsten DE, Kl0vgaard L, Holmvang L, et al. DANAMI-3 - PRIMULTI Investigators. Complete revascularisation versus treatment of the culprit lesion only in patients with ST־segment elevation myocardial infarction and multivessel disease (DANAMI-3 - PRIMULTI): an open־label, randomised controlled trial. Lancet 2015; 386:665-671.
- ↑ 12.0 12.1 Smits PC, Abdel־Wahab M, Neumann FJ, Boxma־de Klerk BM, Lunde K, Schotborgh CE, Piroth Z, Horak D, Wlodarczak A, Ong PJ, Hambrecht R, Angeras O, Richardt G, Omerovic E; Compare־Acute Investigators.Fractional Flow Reserve־Guided Multivessel Angioplasty in Myocardial Infarction. N Engl J Med. 2017;376:1234-1244.
- ↑ Tonino PA, De Bruyne B, Pijls NH, Siebert U, Ikeno F, van’ t Veer M, et al. FAME Study Investigators. Fractional flow reserve versus angiography for guiding percutaneous coronary intervention. N Engl J Med 2009; 360:213-224.
- ↑ De Bruyne B, Pijls NH, Kalesan B, Barbato E, Tonino PA, Piroth Z, et al. FAME 2 Trial Investigators. Fractional flow reserve־guided PCI versus medical therapy in stable coronary disease. N Engl J Med 2012; 367:991-1001.
- ↑ Bravo CA, Hirji SA, Bhatt DL, Kataria R, Faxon DP, Ohman EM et al. Complete versus culprit־only revascularisation in ST elevation myocardial infarction with multi־vessel disease.Cochrane Database Syst Rev. 2017;5:CD011986.
- ↑ 16.0 16.1 Ibanez B, James S, Agewall S, Antunes MJ, Bucciarelli־Ducci C, Bueno H; ESC Scientific Document Group. 2017 ESC Guidelines for the management of acute myocardial infarction in patients presenting with ST־ segment elevation: The Task Force for the management of acute myocardial infarction in patients presenting with ST־ segment elevation of the European Society of Cardiology (ESC). Eur Heart J. 2018;39:119-177.
- ↑ 17.0 17.1 Windecker S, Kolh P, Alfonso F, Collet JP, Cremer J, Falk V, et al20142014 ESC/EACTS guidelines on myocardial revascularization: the Task Force on Myocardial Revascularization of the European Society of Cardiology (ESC) and the European Association for Cardio־Thoracic Surgery (EACTS). Developed with the special contribution of the European Association of Percutaneous Cardiovascular Interventions (EAPCI). Eur Heart J 2014; 35:2541-2619.
- ↑ Levine GN, Bates ER, Blankenship JC, Bailey SR, Bittl JA, Cercek B,et al2015ACC/AHA/SCAI focused update on primary percutaneous coronary intervention for patients with ST־elevation myocardial infarction: an update of the 2011 ACCF/AHA/SCAI Guideline for Percutaneous Coronary Intervention and the 2013 ACCF/AHA Guideline for the Management of ST- Elevation Myocardial Infarction. J Am Coll Cardiol 2016; 67:1235-1250.
- ↑ Thiele H, Akin I, Sandri M, Fuernau G, de Waha S, Meyer־Saraei R, Nordbeck P, Geisler T, Landmesser U, Skurk C, Fach A, Lapp H, Piek JJ, Noc M, Goslar T, Felix SB, Maier LS, Stepinska J, Oldroyd K, Serpytis P, Montalescot G, Barthelemy O, Huber K, Windecker S, Savonitto S, Torremante P, Vrints C, Schneider S, Desch S, Zeymer U; CULPRIT־ SHOCK Investigators.PCI Strategies in Patients with Acute Myocardial Infarction and Cardiogenic Shock. N Engl J Med. 2017;377:2419-2432.
המידע שבדף זה נכתב על ידי ד"ר גיא ויטברג - מרכז רפואי רבין, בה"ח בילינסון, פתח תקוה;
פרופסור דורון זגר - מרכז רפואי סורוקה, באר שבע;
פרופסור רונן רובינשטיין - מרכז רפואי כרמל, חיפה;
פרופסור מיכאל גליקסון - מרכז רפואי שערי צדק, ירושלים;
פרופסור יוסף רוזנמן - מרכז רפואי וולפסון, חולון;
פרופסור חיים דננברג - מרכז רפואי הדסה, ירושלים;
פרופסור עבד עסלי - מרכז רפואי רבין, בה"ח בילינסון, פתח תקוה;
דר׳ זאזא יעקובישווילי - מרכז רפואי רבין, בה"ח בילינסון, פתח תקוה;
דר׳ רואי בייגל - מרכז רפואי שיבא, תל השומר;
פרופסור רן קורנובסקי - מרכז רפואי רבין, בה"ח בילינסון, פתח תקוה;

כניסה
עקבו אחרינו בפייסבוק