מפרצת אבי העורקים החזי - Thoracic aortic aneurism
ערך זה נמצא בבדיקה ועריכה על ידי מערכת ויקירפואה, וייתכן כי הוא לא ערוך ומוגה.
| מפרצת אבי העורקים החזי | ||
|---|---|---|
| Thoracic aortic aneurism | ||
| יוצר הערך | שם הרופא |
|
לערכים נוספים הקשורים לנושא זה, ראו את דף הפירושים – מפרצת אבי העורקים
מפרצת אבי העורקים החזי (Thoracic aortic aneurysm - TAA) היא בדרך כלל מחלה לא תסמינית, בעלת קצב התפתחות איטי וקשה לזיהוי לפני שסיבוכים מסכני חיים מתפתחים.
אפידמיולוגיה
השכיחות של מפרצת אבי העורקים החזי היא 4-6% באוכלוסיה מעל גיל 65 והיא פחות שכיחה מאשר מפרצת אבי העורקים הבטני.
- מפרצת אבי העורקים החזי מופיעה בדרך כלל בעשורים השישי והשביעי לחיים
- גברים סובלים ממפרצת אבי העורקים החזי פי 2-4 יותר מנשים
- יתר לחץ דם נחשב גורם סיכון חשוב ונמצא אצל יותר מ- 60% מהסובלים ממפרצת אבי העורקים החזי
- בערך 20-25% מהמטופלים עם מפרצת משמעותית של אבי העורקים החזי סובלים במקביל גם ממפרצת באבי העורקים הבטני
אחוזי התמותה מסיבוכים קטלניים של מפרצת אבי העורקים החזי (דיסקציה וקרע) מגיעים ל80%, כאשר 50% מהמטופלים נפטרים בדרך לבית חולים.
כתוצאה מכך חלק גדול מהמקרים נשארים לא מאובחנים וסיבת המוות מיוחסת לבעיות אחרות כגון: דום לב ותסחיף ריאתי.
אטיולוגיה
גורמי סיכון להתפתחות מפרצת אבי העורקים החזי:
- טרשת עורקים (Atherosclerosis) וגורמי סיכון שמאיצים התפתחות של טרשת עורקים (יתר לחץ דם , יתר שומנים בדם, עישון, סוכרת, השמנת יתר)
- הפרעות גנטיות: תסמונת טרנר, תסמונת אהלרס-דנלוס (Ehlers-danlos syndrome), תסמונת מרפן (Marfan syndrome), תסמונת לויס דיאץ (Loezs-dietz syndrome)
- היסטוריה משפחתית - קרובי משפחה מדרגה ראשונה: מפרצת אבי העורקים נמצאת בשכיחות של 15% אצל קרובי משפחה של מטופלים עם מפרצת הידועה
- מסתם אאורטלי דו עלי (Bicuspide aortic valve): כממצא בודד או כחלק מסינדרום גנטי
- דלקת כלי דם (Inflammatory vasculitis): דלקת כלי דם ספחתית, דלקת עורקים על שם טקיאסו (Takayasu arterities), דלקת עורקים של תאי ענק (Giant cell arterities), תסמונת בכצ'ט (Behcet arterities), דלקת מפרקים תגובתית (Reactive arthritis), דלקת חוליות מקשחת (Ankylosing spondilitis), דלקת מפרקים שגרונתית (Rheumatoid arthritis), ווגנר גרנולומטוזיס (Wegener's granulomatosis)
- מחלות זיהומיות: דלקת אבי עורקים על רקע עגבת (Syphilitic aortitis), מפרצת מיקוטית על רקע אנדוקרדיטיס חיידקית תת חריפה (Mycotic aneurysm due to sub acute bacterial endocarditis)
- טראומה
קליניקה
מפרצת אבי העורקים החזי איננה תסמינית ברוב המקרים ומאובחנת בדרך כלל באופן אקראי בזמן ביצוע בדיקות הדמיה עקב בעיה אחרת או בזמן התפתחות דיסקציה או קרע. לחלק מהמטופלים ישנם תסמינים הנובעים מלחץ (קומפרסיה) או עיוות (דפורמציה) של רקמות הסמוכות בזמן גדילת מפרצת ואז התסמינים קשורים למיקום של המפרצת וקצב גדילתה.
- כאבים בקדמת החזה ו\או כאבים בגב עליון - אופייני למפרצת עולה של אבי העורקים החזי (Ascending thoracic aortic aneurysm)
- כאבים המקרינים לצוואר -יותר שכיחים במקרה של מפרצת בקשת אבי העורקים (Aortic arch aneurysm)
- כאבי גב הממוקמים בין השכמות - אופייני למפרצת יורדת של אבי העורקים החזי (Descending thoracic aortic aneurysm)
- כאבים בגב אמצעי או ברום הבטן- אופייני למפרצת חזית-בטנית של אבי העורקים (Thoracoabdominal thoracic aortic aneurzsm)
- נפיחות בפנים, צוואר וידיים כתוצאה מלחץ על כלי דם גדולים (חסימה של הוריד הנבוב העליון)
- אי ספיקת לב כתוצאה מאי ספיקה של המסתם האאורטלי (הרחבת שורש אבי העורקים ועיוות של המסתם)
- איסכמיה או אוטם שריר הלב כתוצאה מלחץ על העורקים הכליליים
- צרידות - לחץ על העצב הלרינגיאלי השמאלי או על העצב התועה השמאלי (Lt laryngeal or lt vagus nerves)
- קושי בדיבור (Dysphonia), סטרידור, צפצופים ושיעול כתוצאה מלחץ על קנה הנשימה וסמפונות
- הפרעות בליעה (Dysphagia) כתוצאה מלחץ על הושט
- ליחה דמית, הקאות דמיות ודימום ממערכת העיכול כתוצאה חדירה לרקמות הסמוכות
- לחץ על חוט השידרה או פקקת של עורקים שדרתיים (ספינאליים) יכולים לגרום לסימנים נירולוגיים כמו חולשה של הגפיים התחתונות (פראפרזיס - Paraparesis) או שיתוק של הגפיים התחתונות (פראפלגיה - Paraplegia).
- היווצרות פקקת (תרומבוזיס) ותסחיפים לכלי דם כליליים, מוחיים, כלי דם של הפדר (מזנטריאליים), כליות ועורקי רגליים- תלוי במיקום המפרצת.
הופעת התסמינים שצוינו לעיל יכולה לנבא התרחשות של קרע או דיסקציה שיקרו שעות או ימים ספורים לאחר מכן.
איבחון וטיפול מהיר במטופלים האלו מוריד את התמותה ברמה משמעותית (25-50% תמותה בתיקון כירורגי של קרע לעומת 5-8% תמותה בתיקון מפרצת ללא סיבוכים).
סיבוכים קטלניים
קרע של המפרצת (Thoracic aortic aneurysm rupture) - הסיבוך הרציני ביותר של מפרצת אבי העורקים החזי. ברוב המקרים של מפרצת אבי העורקים החזי יש קרע לחלל הצדר (הפלאורלי) השמאלי או לחלל קרום הלב (הפריקרדיאלי) עם הופעת טמפונדה ומוות של המטופל תוך דקות ספורות. בדרך כלל הקרע מלווה בכאבים עזים ופתאומיים יחד עם ירידת לחץ דם ושוק היפוולמי.
דיסקציה של מפרצת אבי העורקים החזי (Thoracic aortic aneurysm Dissection) - סיבוך קטלני השני בשכיחותו אחרי קרע. גם דיסקציה מלווה בכאבים עזים ופתאומיים יחד עם שינויים המודינמיים. בחלק מהמקרים (תלוי במיקום של הדיסקציה) מופיעים סימנים נוירולוגיים כולל אירוע מוחי, בלבול חריף, כאבים איסכמיים ואוטם שריר הלב, אי ספיקת לב, טמפונדה, ותסמינים של פגיעה בזרימת הדם בעורקים פריפריים.
חלק לא מבוטל של מטופלים עם דיסקציה של אבי העורקים לא מאובחנים בכלל או מאובחנים מאוחר מדי כתוצאה מהתייצגות לא אופיינית של המחלה מצד אחד ורמת העירנות נמוכה מצד שני.
אבחנה
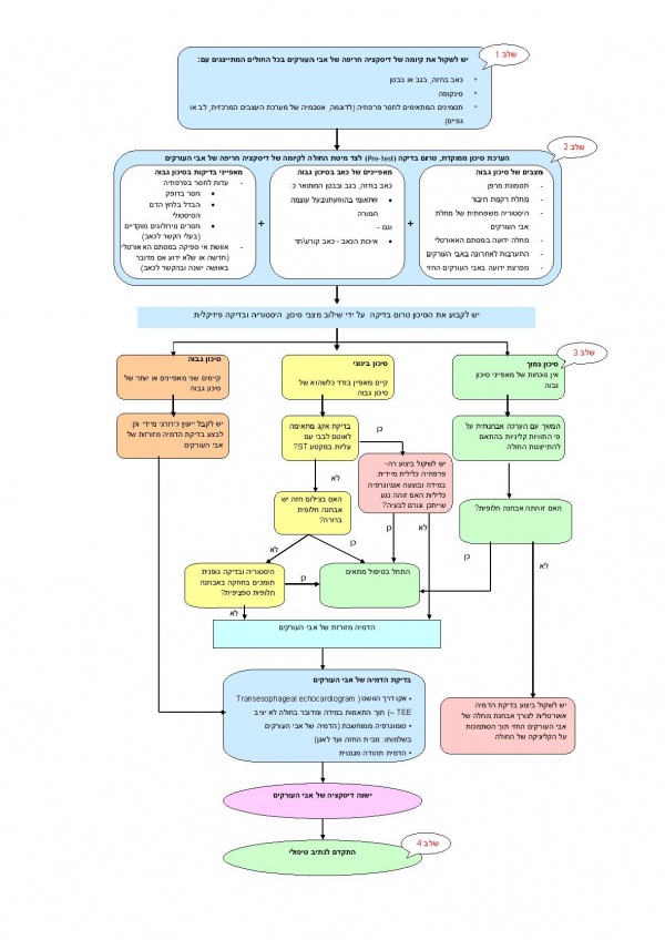
הנחיות אמריקאיות לאבחון וטיפול במטופלים עם מפרצת של אבי העורקים החזי מציעות להשתמש בתרשים זרימה המיועד לשפר אבחון דיסקציה של מפרצת אבי העורקים החזי
טיפול
פרוגנוזה
דגלים אדומים
גורמים המחשידים לדיסקציה של מפרצת אבי העורקים החזי:
כל כאב עז בחזה, גב עליון וצוואר שמופיעה באופן פתאומי ובעל אופי קורע, חד, דוקר או צורב חשוד לכאב של קרע או דיסקציה של מפרצת אבי העורקים החזי ודורש התייחסות מיידית לאבחון וטיפול בהתאם. הסיכון לדיסקציה עולה כאשר כאב מופיע יחד עם אחד או יותר ממצבים הבאים:
- לחץ דם גבוה וקשה לשליטה
- פאוכרומוציטומה
- שימוש בקוקאין או אמפטמינים
- הרמת חפצים כבדים
- חבלה
- נפילה מגובה או מעורבות בתאונת דרכים
- היריון
- מחלת כליות פוליציסטית (Polycistic kidney disease)
- מטופלים צעירים עם מחלות גנטיות ידועות
ביבליוגרפיה
- ACCF/AHA/AATS/ACR/ASA/SCA/SCAI/SIR/STS/SVM Guidelines for the Diagnosis and Management of Patients With Thoracic Aortic Disease. March 2010
- Centers for Disease Control and Prevention, National Center for Health Statistics.Division for Heart Disease and Stroke Prevention, Aortic Aneurysm Fact Sheet
- Ramanath VS, Oh JK, Sundt TM, Eagle KA. Acute aortic syndromes and thoracic aortic aneurysm. Mayo Clin Proc. 2009;84(5):465-481.
- Clinical features and diagnosis of Thoracic Aortic Aneurysm.UpToDate Jun 2012.
- Clinical manifestation and diagnosis of Aortic Dissection.UpToDate Oct 2012
- Harvard Health Publications, Harvard Medical School, "Shining a light on thoracic aortic disease". Aug 2010.
קישורים חיצוניים
המידע שבדף זה נכתב על ידי שם הרופא ותאריו

כניסה
עקבו אחרינו בפייסבוק