אבחון וטיפול במחלת ההחזר הקיבתי ושטי - קווים מנחים - Gastroesophageal reflux disease
הופניתם מהדף אבחון וטיפול במחלת ההחזר הקיבתי ושטי - קווים מנחים לדף הנוכחי.
|
| |
|---|---|
| קווים מנחים לאבחון וטיפול במחלת ההחזר הקיבתי ושטי | |
| 250px | |
| האיגוד המפרסם | האיגוד הישראלי לגסטרואנטרולוגיה ומחלות כבד |
| קישור | באתר הר"י |
| תאריך פרסום | מאי 2018 |
| יוצר הערך | פרופ' רם דיקמן; ד"ר דני קרטר; ד"ר רועי דקל; ד"ר ריטה ברון; ד"ר ישי רון; ד"ר איתן ברדן; ד"ר יוסי ליסי; ד"ר טיבריו הרשקוביץ; ד"ר אליזה טיומני; ד"ר רמונה סגל; ד"ר תמנע נפתלי; ד"ר מרק באר גבל; ד"ר מיכאל שפירו; ד"ר צילי צנגן; פרופ' רוני פס |
| ניירות עמדה מתפרסמים ככלי עזר לרופא/ה ואינם באים במקום שיקול דעתו/ה בכל מצב נתון. כל הכתוב בלשון זכר מתייחס לשני המגדרים. | |
לערכים נוספים הקשורים לנושא זה, ראו את דף הפירושים – החזר ושטי
הקדמה
צרבת היא תלונה נפוצה ביותר המדווחת לפחות פעם בחודש בכ־20 אחוזים מהאוכלוסייה הבוגרת. צרבת היא התסמין העיקרי של מחלת ההחזר הקיבתי ושטי (GERD - Gastro-Esophageal Reflux Disease), מחלה הפוגעת באופן ניכר באיכות החיים, איכות השינה, בתפקוד היום יומי ובכושר העבודה.
צרבת מתוארת כתחושה של "שריפה" בבית החזה, המופיעה לרוב לאחר ארוחה ונגרמת כתוצאה מתפקוד לקוי של סוגר הושט התחתון (LES - Lower Esophageal Sphincter). תחושת הצרבת נגרמת בשל החזר (רפלוקס) הכולל מיצי קיבה חומציים ולא חומציים העולים מהקיבה לושט. לתופעת ההחזר סימנים אופייניים כגון צרבת ותחושת החזר של תוכן חומצי לושט. קיימים גם סימנים לא אופייניים כגון קושי בבליעה (דיספגיה), צרידות, שיעול כרוני, כחכוח, אסתמה, הפרעות באיכות השינה, כאב בחזה שלא ממקור לבבי, גיהוקים וכאב בטן.
הימנעות מאכילה לפני השינה והפחתת משקל הוכחו כיעילים בהפחתת התלונות כמו גם טיפול תרופתי בתכשירים מעכבי הפרשת חומצה (Proton Pump Inhibitors - PPI's) שאת רובם, למעט שני תכשירים שניתן ליטול ללא קשר לארוחה (אזומפרזול - נקסיום ודקסלנסופרזול - דקסילנט) יש ליטול על קיבה ריקה, כחצי שעה לפני הארוחה ובזמנים קבועים. במקרים לא מעטים הטיפול ב-PPI הוא טיפול כרוני, על בסיס קבוע ואחזקתי ואילו במקרים קלים יותר הוא יכול להיות על בסיס של "לפי הצורך", "יום כן יום לא" וכדומה, כל עוד מושגת המטרה - העלמת התסמינים תוך שימוש במינון ההחזקתי הנמוך והיעיל ביותר של ה PPI. במקרים המתאימים מופנים חולים עם צרבת לניתוח שמטרתו להגביר את הלחץ באזור הסוגר הושטי התחתון וזאת על מנת להפחית את תופעת ההחזר.
טיפול סטנדרטי ב-PPI מוגדר כטיפול בכדור אחד ליממה. טיפול כפול ב-PPI מוגדר כטיפול בשני כדורים ליממה (כדור בבוקר וכדור בערב). להלן טבלה עם ציוני שמות מסחריים וגנריים של תכשירי ה PPI הזמינים בישראל:
| ניתן ליטול עם האוכל | מינון החזקתי נמוך | מינון כפול או גבוה | מינון סטנדרטי ליממה | תכשיר PPI גנרי | תכשיר PPI מסחרי |
|---|---|---|---|---|---|
| כן | 20mg | 40mgX1 | 20mg | Esomeprazole | Nexium |
| כן | 30mg | 60mgX1 | 30mg | Dexlansoprazole | Dexilant |
| לא | 10mg | 20mgX2 | 20mg | Omeprazole | Omepradex/Losec/ Omepra |
| לא | 15mg | 30mgX2 | 30mg | Lansoprazole | Lanton/Lanso |
| לא | 20mg | 40mgX2 | 40mg | Pantoprazole | Controloc |
GERD כוללת קשת של תסמינים, הנובעים מפגיעה באיברים שונים ומהסיבוכים הנלווים לחשיפת הושט, הלוע והריאות לתוכן חומצי או לא חומצי המגיע אליהם מהקיבה. בהסתמך על קווים מנחים קודמים שפורסמו בספרות הרפואית GERD מוגדרת כאוסף של תסמינים או סיבוכים הנובעים מהחזר קיבתי המגיע לושט או מעבר לו, לחלל הפה (כולל את הלרינגס) או לריאות. GERD יכולה להתבטא, אנדוסקופית, בפגיעה ברירית הושט ואז תוגדר המחלה כמחלה ארוזיבית (Erosive Reflux Disease או ERD) או ללא פגיעה ברירית הושט ואז תוגדר מחלה זאת כמחלה לא ארוזיבית (Non Erosive Reflux Disease או NERD) שהיא ההתבטאות היותר שכיחה (עד 75 אחוזים) של GERD.
מחלה ארוזיבית (ERD) יכולה להתבטא בדרגות פגיעה שונות בהתאם למדרג חומרה מקובל דוגמת Los Angeles Criteria: דרגה קלה (A) שתתבטא בארוזיות קצרות על שיא קפל רירית ושט, (B) עם ארוזיות ארוכות מ 5 מ"מ, (C) עם התמזגות הארוזיות וחיבורן בין שיאי קפלים אך ללא תפיסה של מעל 75 אחוזים מהיקף הושט, (D) כמו דרגת C אך עם תפיסה של מעל 75 אחוזים מהיקף הושט.
לצורך כתיבת עדכון זה, הוגשו להצבעה של פורום מומחים, היגדים וקווים מנחים קליניים לאבחון וטיפול ב-GERD. פורום המומחים הסתמך על קווים מנחים - גרסה ראשונה, שהוצאה בחסות הר"י ואיג"א ב-2001, מאמרים רפואיים עדכניים בתחום זה, לרבות קווים מנחים עדכניים של האיגוד האמריקאי לגסטרואנטרולוגיה (AGA - American Gastroenterological Association).
הנושא נסקר וכוסה על ידי פורום מומחים שקיבלו גזרות אחריות על מגוון נושאים כגון: אפידמיולוגיה, אבחון, טיפול תרופתי, טיפול לא תרופתי, גישה לתופעות שמחוץ לושט, סיבוכים, בטיחות וגישה לחולה שאיננו מגיב לטיפול סטנדרטי.
כל היגד או כל הנחיה רפואית קיבלו ציון בסולם של 3 דרגות חזק, על פי חוזק העדות מהספרות הרפואית וכנ"ל צרפנו את חוזק ההמלצה של פורום המומחים. לגבי החוזק של העדות מהספרות הרפואית - ציון חוזק "גבוה" בא לציין כי ההיגד או ההנחיה מתוקפים היטב בספרות הרפואית, ציון "בינוני" מעיד על כך שהתיקוף איננו מושלם ועלול להשתנות אם מידע עדכני יותר יתקבל מהספרות וציון "נמוך" מעיד על כך שהתיקוף איננו מושלם וסביר ביותר שישתנה בהתאם למידע עדכני יותר מהספרות הרפואית. כמו כן, כל היגד או הנחיה ילוו בציון חוזק ההמלצה של הפורום - גבוה או בינוני.
אנו תקווה שהגרסה העדכנית בנושא "הנחיות קליניות באבחון וטיפול ב-GERD" תשרת נאמנה את ציבור הרופאים בישראל. מטעמי נוחות למשתמש, את המסמך יפתח תרשים זרימה לניהול מקרה של מטופל שאיננו מגיב לטיפול מקובל ב-PPI.
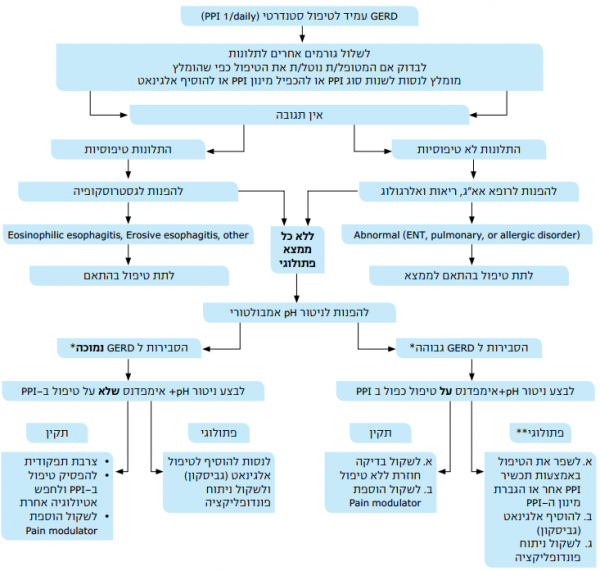
ניהול מקרה של GERD עמיד לטיפול על פי תרשים זרימה
- מקרא
- הסבירות ל-GERD גבוהה (*) - משמע שיש עדות לארוזיות בושט, רירית על שם ברט וסטריקטורה פפטית בגסטרוסקופיה קודמת או כשיש עדות לתלונות אופייניות ל-GERD (צרבות והחזר) עם תגובה טובה או חלקית ל-PPI
- הסבירות ל-GERD נמוכה (*) - משמע כשיש עדות לתלונות אופייניות ל-GERD (צרבות והחזר) ללא תגובה ל-PPI, שיש עדות רק לתלונות לא אופייניות ל-GERD (משמע ללא צרבת או החזר) כולל כאב בחזה שלא ממקור לבבי וללא תגובה ל-PPI
- ניטור חומצה + אימפידנס פתולוגי (**) - משמעותו שישנו החזר קיבתי ושטי, חומצי או לא חומצי בערכים שחורגים מהנורמה
אפידמיולוגיה וגורמי סיכון
- שכיחות GERD בישראל דומה לשכיחותה בעולם המערבי. בהסתמך על תסמינים אופייניים (צרבת והחזר במהלך חודש) שכיחות GERD בישראל עומדת על 10–20 אחוזים מהאוכלוסייה הבוגרת. (חוזק העדות מהספרות - גבוה)
- התסמינים השכיחים ביותר באוכלוסייה הבוגרת הינם: תחושת צריבה רטרוסטרנאלית, רגורגטציה (החזר) כאב או אי נוחות בחזה. (חוזק העדות מהספרות - גבוה)
- חולים עם GERD המתאפיינת בתסמינים יותר מפעם בשבוע או יום יומיים, ידווחו על יותר היעדרויות מעבודה, על ירידה בכושר העבודה ועל איכות חיים ושינה גרועים יותר בהשוואה לכאלו ללא מחלה זאת. (חוזק העדות מהספרות - בינוני)
- GERD לילי עלולה לפגוע באופן משמעותי באיכות החיים ובאיכות השינה (חוזק העדות מהספרות - גבוה)
- חולים עם GERD מעל גיל 50 ידווחו על תסמינים אופייניים (צרבת והחזר) באותה שכיחות אך בעצמה פחותה בהשוואה לחולים צעירים יותר. (חוזק העדות מהספרות - גבוה)
- בחולים עם GERD מעל גיל 50, מחלה ארוזיבית מתקדמת וושט על שם בארט, שכיחים יותר. (חוזק העדות מהספרות - בינוני)
אבחון GERD
- ניתן לאבחן GERD בהסתמך על השילוב של תלונות אופייניות, תגובה טובה לטיפול ב PPI's, מראה אנדוסקופי אופייני, או על ידי ניטור חומצה בושט (pH) פתולוגי או שבמתאם עם התסמינים. (חוזק ההמלצה - גבוה, חוזק העדות מהספרות - בינוני)
- האבחנה של GERD סבירה בנוכחות תסמינים אופייניים כגון צרבת והחזר (רגורגיטציה) ובמקרה זה מומלץ לטפל אמפירית ב-PPI's. (חוזק ההמלצה - גבוה, חוזק העדות מהספרות - בינוני)
- בנוכחות החזר (רגורגיטציה) או גיהוקים בלבד יש לשקול בירור אבחנתי לפני טיפול אמפירי ב-PPI's. (חוזק ההמלצה - בינוני, חוזק העדות מהספרות - בינוני)
- במקרה של כאב בחזה, יש לשלול מקור לבבי לפני שמיחסים אותו ל-GERD. (חוזק ההמלצה - גבוה, חוזק העדות מהספרות - נמוך)
- במטופלים עם כאב בחזה שלא ממקור לבבי ושלא הגיבו לטיפול אמפירי ב-ppi's במינון גבוה, מומלץ לבצע בירור אבחנתי על ידי גסטרוסקופיה, מנומטריה וניטור חומצה (עם או ללא אימפדנס).
- צילום ושט קיבה ותריסריון (וק"ת) איננו אמצעי אבחנתי מקובל לאבחון GERD. (חוזק ההמלצה - גבוה, חוזק העדות מהספרות - גבוה)
- הפנייה לגסטרוסקופיה במטופל עם GERD מומלצת בנוכחות סימני אזהרה, במטופלים שלא מגיבים לטיפול ב-PPI's וכגילוי מוקדם ומעקב בחולים עם ושט ע"ש בארט. (חוזק ההמלצה - גבוה, חוזק העדות מהספרות - בינוני)
- ביופסיות מרירית הושט הדיסטאלי איננה מומלצת כשיגרה לאבחון GERD. (חוזק ההמלצה - גבוה, חוזק העדות מהספרות - בינוני)
- מנומטריה של הושט אינה כלי לאבחון GERD. למנומטריה של הושט תפקיד בקביעת מיקום הצנטר לניטור חשיפת הושט לחומצה (pH) עם או בלי אימפידנס וכהערכה טרום ניתוחית. (חוזק ההמלצה - גבוה, חוזק העדות מהספרות - נמוך)
- ניטור חומצה משולב אימפדנס היא הבדיקה הרגישה ביותר לאיתור חשיפה מוגברת של הושט לתוכן חומצי או לא חומצי, לקביעת שכיחות ההחזרים ולהערכת הקשר הזמני בין אירועי ההחזר (מכל סוג) לתסמינים. (חוזק ההמלצה - גבוה, חוזק העדות מהספרות - נמוך)
- ניטור חומצה עם/ללא אימפדנס שלא תחת טיפול ב־PPI's, יתבצע כחלק מהערכה טרום ניתוחית בחולים ללא מחלה ארוזיבית (NERD). ניטור חומצה עם/ללא אימפדנס שלא תחת טיפול ב־PPI's מומלץ בחולים עם תסמינים לא טיפוסיים או במקרים בהם האבחנה מוטלת בספק. (חוזק ההמלצות - גבוה, חוזק העדות מהספרות - בינוני)
- ניטור חומצה עם/ללא אימפדנס תחת טיפול ב-PPI's מומלץ בחולים עם החזר טיפוסי שאינם מגיבים לטיפול ב-ppi's. בדיקת ניטור חומצה עם/ללא אימפדנס איננה נחוצה לאבחון GERD במטופלים עם מקטע קצר או ארוך של (Barrett's Esophagus (BE. (חוזק ההמלצות - גבוה, חוזק העדות מהספרות - בינוני)
- לאיתור זיהום על ידי הליקובקטר פילורי אין תפקיד באבחון או בטיפול ב-GERD. (חוזק ההמלצה - גבוה, חוזק העדות מהספרות - נמוך)
הטיפול ב-GERD - הרגלי חיים וטיפול תרופתי
- במטופלים עם תסמיני GERD אופייניים ולא שכיחים או בעוצמה קלה, ניתן להמליץ בתחילה על שינוי בהרגלי חיים ועל טיפול תרופתי אמפירי בתרופות ללא מרשם כגון סותרי חומצה או אלגינאט. (חוזק ההמלצה - גבוה, חוזק העדות מהספרות - בינוני)
- הרגלי חיים המומלצים בטיפול ב GERD כוללים: הפחתת משקל, הרמת מראשות המיטה והימנעות מארוחה מאוחרת (כשעתיים עד 3 שעות לפני שינה). (חוזק ההמלצה - בינוני, חוזק העדות מהספרות - בינוני)
- המלצה על הפחתת צריכתם של מזונות העלולים להחמיר GERD (שוקולד, קפאין, פרי הדר, אלכוהול ומזון חריף) יכולה לשפר את התסמינים בחלק מהחולים. (חוזק ההמלצה - בינוני, חוזק העדות מהספרות - נמוך)
- טיפול הבחירה להפגת תסמיני GERD ולהשגת ריפוי של הדלקת בושט הוא ב PPI. (חוזק ההמלצה - גבוה, חוזק העדות מהספרות - גבוה)
- ב-GERD, טיפול תרופתי התחלתי מומלץ הוא תכשיר PPI במינון סטנדרטי (ראו טבלה לגבי מינון ודרך נטילה), הנלקח פעם ביממה, על קיבה ריקה, כחצי שעה לפני הארוחה הראשונה. אין הבדל משמעותי ביעילות הטיפול ב-GERD בין הסוגים השונים של PPI's. (חוזק ההמלצה - גבוה, חוזק העדות מהספרות - גבוה)
- במטופלים שאינם מגיבים לטיפול ב-PPI פעם אחת ביממה, חשוב מאוד לוודא שהכישלון בטיפול איננו קשור לנטילה לא נכונה של התרופה (מינון וזמני נטילה). (חוזק ההמלצה - גבוה, חוזק העדות מהספרות - גבוה)
- במטופלים שאינם מגיבים לטיפול ב-PPI פעם אחת ביממה, ושנוטלים את הטיפול כנדרש, ניתן להמליץ על שינוים (החלפה) בסוג (*) ה-PPI, או הכפלת המינון של ה PPI. (חוזק ההמלצה - גבוה, חוזק העדות מהספרות - נמוך)
- במטופלים שאינם מגיבים לטיפול ב-PPI ושנוטלים את הטיפול כנדרש, ניתן להמליץ על הוספת אלגינאט (גביסקון) (**). (חוזק ההמלצה - גבוה, חוזק העדות מהספרות - נמוך)
- מטופלים שלא מגיבים לטיפול ב-PPI למרות האמור לעיל, יש להפנות להמשך בירור וטיפול על ידי גסטרואנטרולוג. (חוזק ההמלצה - בינוני, חוזק העדות מהספרות - בינוני)
- לאחר השגת הפוגה בתסמינים, יש להפחית בהדרגה את מינון ה PPI עד להפסקה מלאה או עד למינון הנמוך ביותר שעוזר. במטופלים עם מחלה לא ארוזיבית (NERD) ניתן לעבור לטיפול ב PPI על בסיס של "לפי הצורך". (חוזק ההמלצה - גבוה, חוזק העדות מהספרות - נמוך)
- יש להמליץ על טיפול אחזקתי ב-PPI במטופלים עם GERD שממשיכים לסבול מתסמינים לאחר ניסיון להפסקת טיפול ב-PPI, במטופלים עם אזופגיטיס מדרגה גבוה, במטופלים עם סטריקטורה פפטית ובמטופלים עם Barrett's Esophagus. (חוזק ההמלצה - גבוה, חוזק העדות מהספרות - בינוני)
- תכשירים מסוג חוסמי H2 פחות יעילים מתכשירי PPI לטיפול ב GERD. תכשירים מסוג חוסמי H2 יכולים לשמש כטיפול אחזקתי יעיל במטופלים ללא מחלה ארוזיבית שמגיבים היטב לתכשירים אלו. מומלץ ליטול חוסמי H2 שלא על בסיס קבוע בכדי להפחית את תופעת העמידות. נטילת חוסמי H2 לפני השינה ובנוסף על הטיפול הקבוע ב-PPI יכולים לסייע למטופלים עם תסמינים ליליים. (חוזק ההמלצה - גבוה, חוזק העדות מהספרות - בינוני)
- אין מניעה מלהמליץ על טיפול ב-PPI גם במהלך היריון והנקה. (חוזק ההמלצה - גבוה, חוזק העדות מהספרות - בינוני)
- טיפול בתכשירים פרוקינטיים ו/או בבקלופן מומלץ רק לאחר בירור אבחנתי מקיף. (חוזק ההמלצה - בינוני, חוזק העדות מהספרות - בינוני)
(*) בסקירת ספרות בנושא עמידות לטיפול ב-PPI שקשורה ל-Extensive Metabolism (2017 .Dis. Esophagus) נמצא כי רבפרזול ואזומפרזול (נקסיום) הם תכשירי PPI בעלי פעילות ביולוגית שלא תלויה ב־CYP2C19 ומכאן שהם יכולים להוות תחליף פשוט ומעשי במקרים בהם לא מושגת שליטה טובה בהפרשת החומצה מהקיבה.
(**) אלגינאט (גביסקון) הוא תכשיר היוצר כמעיין חיץ בין הקיבה לושט.
הטיפול הניתוחי ב־GERD
- טיפול ניתוחי מהווה אופציה טיפולית במטופלים עם GERD הזקוקים לטיפול מתמשך במחלתם. (חוזק ההמלצה - גבוה, חוזק העדות מהספרות - נמוך)
- טיפול ניתוחי מהווה אופציה טיפולית אפשרית בחולי GERD שמגיבים לטיפול ב PPI's ושהוכח בבירור פזיולוגי מלא (ללא טיפול ב PPI) שקיים אצלם החזר קיבתי ושטי פתולוגי. (חוזק ההמלצה - גבוה, חוזק העדות מהספרות - בינוני)
- טיפול ניתוחי מהווה אופציה טיפולית אפשרית בחולי GERD שאינם מגיבים לטיפול ב-PPI's במינון כפול, אם הוכח בבירור פזיולוגי מלא (על טיפול כפול ב-PPI) שעדיין קיים אצלם החזר קיבתי ושטי פתולוגי ושמתקיים קשר בזמן בין תופעת ההחזר לתלונות. (חוזק ההמלצה - גבוה, חוזק העדות מהספרות - בינוני)
- בירור טרום ניתוחי חייב לכלול מנומטריה ושטית. בירור טרום ניתוחי בחולים ללא מחלה ארוזיבית חייב לכלול גם ניטור של חשיפת הושט לחומצה. (חוזק ההמלצות - גבוה, חוזק העדות מהספרות - בינוני)
- הניתוח המומלץ למטופלים שסובלים מ-GERD ומהשמנת יתר הוא ניתוח מעקף קיבה (ולא ניתוח שרוול). (חוזק ההמלצה - גבוה, חוזק העדות מהספרות - בינוני)
- קיים טיפול אנדוסקופי ב-GERD, אך עדיין, אין מידע מבוסס המעיד על יעילות טיפול זה לטווח זמן ארוך. (חוזק ההמלצה - בינוני, חוזק העדות מהספרות - נמוך)
בטיחות הטיפול ב־PPI
- ככלל, מומלץ להשתמש ב-PPI's רק כאשר קיימת לכך התוויה רפואית ובמינון הנמוך ביותר הדרוש לשליטה בתסמינים. כמו כן, יש לנסות ולהפחית ואף להפסיק טיפול, כאשר יש הקלה או היעלמות התסמינים. (חוזק ההמלצה - גבוה, חוזק העדות מהספרות - בינוני)
- לא הוכח קשר סיבתי בין שימוש ב-PPI's והתפתחות סרטן קיבה או ושט ולפיכך בשלב זה ההנחיות לטיפול ב-PPI's לא השתנו. יש ליטול את ה-PPI בהתאם להוריה הרפואית. (חוזק ההמלצה - גבוה, חוזק העדות מהספרות - בינוני)
- אין מניעה להשתמש ב-PPI's במטופלים עם אוסטאופורוזיס. שימוש ב-PPI's אינו מהווה גורם סיכון להתפתחות שברים בצוואר הירך אלא אם כן קיימים גורמי סיכון נוספים להתפחות שברים בצוואר הירך. (חוזק ההמלצה - גבוה, חוזק העדות מהספרות - בינוני)
- שימוש ב PPI's מהווה גורם סיכון להתפתחות זיהום אנטרלי על ידי קלוסטרידיום דיפיצילה ודלקת ריאות הנרכשת בקהילה ולפיכך, במטופלים בסיכון לפתח זיהומים אלו, השימוש ב-PPI's צריך להיות מוגבל. (חוזק ההמלצה - גבוה, חוזק העדות מהספרות - בינוני)
- אין כל צורך בביצוע ניטור רמת הברזל, ויטמין B12 או מגנזיום בסרום במטופלים עם שימוש כרוני ב-PPI. יש לשקול הפסקת טיפול ב-PPI במטופלים עם היפומגנזמיה לא מוסברת. (חוזק ההמלצות - גבוה, חוזק העדות מהספרות - בינוני)
- בטיפול משולב של PPI וקלופידוגרל, אין צורך בהפסקת טיפול ב-PPI לאור היעדר דיווח על עלייה בשכיחות אירועים קרדיווסקולריים. (חוזק ההמלצה - גבוה, חוזק העדות מהספרות - בינוני)
Extraesophageal Manifestations of GERD
- GERD יכול לגרום לתופעות חוץ ושטיות כמו שיעול כרוני, אסתמה, גלובוס ולרינגיטיס. תלונות אלו אינן טיפוסיות והקשר שלהן ל-GERD מצריך בירור ספציפי. (חוזק ההמלצה - גבוה, חוזק העדות מהספרות - נמוך)
- מראה הלוע בבדיקה לרינגוסקופית של רופא אא"ג (אף אוזן גרון) איננו ספציפי לאבחנה של GERD. (חוזק ההמלצה - גבוה, חוזק העדות מהספרות - בינוני)
- טיפול אמפירי ובמינון כפול של PPI's מומלץ במטופלים עם הסתמנויות לא טיפוסיות או חוץ ושטיות ובמיוחד באלו המתלוננים גם על תסמינים טיפוסיים של GERD. (חוזק ההמלצה - גבוה, חוזק העדות מהספרות - נמוך)
- במטופלים עם הסתמנויות לא טיפוסיות אך ללא תסמינים טיפוסיים, ניתן לשקול טיפול אמפירי ובמינון כפול של PPI's או להמליץ על בירור אבחנתי באמצעות ניטור pH (שלא על טיפול) לפני שמטפלים ב-PPI's. (חוזק ההמלצה - בינוני, חוזק העדות מהספרות - נמוך)
- בהיעדר תגובה לטיפול אמפירי ב-PPI's יש להפנות לבירור ספציפי. (חוזק ההמלצה - בינוני, חוזק העדות מהספרות - נמוך)
- גסטרוסקופיה איננה הכרחית לאבחון GERD במטופלים עם תלונות לא טיפוסיות כגון שיעול כרוני, אסתמה או לרינגיטיס. (חוזק ההמלצה - גבוה, חוזק העדות מהספרות - נמוך)
הגישה למטופל עם צרבת שאיננו מגיב לטיפול ב־PPI
- השלב הראשון בבירור הסיבה להיעדר תגובה לטיפול ב-PPI, הוא לוודא שהכישלון בטיפול איננו קשור לנטילה לא נכונה של הטיפול ב-PPI (מינון וזמני נטילה כנדרש) או לאבחנה אחרת. (חוזק ההמלצה - גבוה, חוזק העדות מהספרות - נמוך)
- במטופלים שאינם מגיבים לטיפול ב-PPI פעם אחת ביממה, ושנוטלים את הטיפול כנדרש, ניתן להמליץ על שינוים (החלפה) בסוג ה-PPI, או על הכפלת המינון של ה-PPI. (חוזק ההמלצה - גבוה, חוזק העדות מהספרות - נמוך)
- במטופלים שאינם מגיבים לטיפול ב-PPI ושנוטלים את הטיפול כנדרש, ניתן להמליץ על הוספת אלגינאט (גביסקון). (חוזק ההמלצה - גבוה, חוזק העדות מהספרות - נמוך)
- מטופלים עם תסמינים טיפוסיים או דיספפטיים שלא מגיבים לטיפול ב-PPI למרות האמור לעיל, יש להפנות לגסטרוסקופיה. (חוזק ההמלצה - גבוה, חוזק העדות מהספרות - נמוך)
- מטופלים עם הסתמנויות חוץ ושטיות, שלא מגיבים לטיפולים השונים ב-PPI יש להפנות לבירור מקביל על ידי רופא אא"ג, ריאות ואלרגולוג. (חוזק ההמלצה - גבוה, חוזק העדות מהספרות - נמוך)
- בהיעדר תגובה ל-PPI, יש להפנות לבירור אבחנתי באמצעות ניטור pH משולב אימפידנס ב: 1. מטופלים עם תסמינים טיפוסיים וגסטרוסקופיה תקינה, 2. מטופלים עם תסמינים חוץ ושטיים שהברור שלהם אצל המומחים בריאות, אא"ג ואלרגיה לא הדגים ממצא פתולוגי. (חוזק ההמלצה - גבוה, חוזק העדות מהספרות - נמוך)
- במטופלים עם הוכחה אובייקטיבית לתסמינים שקשורים להחזר חומצי או לא חומצי, למרות טיפול מיטבי ב-PPI's יש לשקול טיפול ניתוחי. (חוזק ההמלצה - בינוני, חוזק העדות מהספרות - נמוך)
- מטופלים ללא הוכחה אובייקטיבית לתסמינים שקשורים להחזר מכל סוג למרות טיפול מיטבי ב-PPI's, יש להנחות להפסיק טיפול זה מאחר שלא סביר שהם סובלים מ-GERD. (חוזק ההמלצה - גבוה, חוזק העדות מהספרות - בינוני)
סיבוכי GERD
- יש להשתמש במדרג LA) Los Angeles) כאשר מתארים את הממצאים האנדוסקופיים במטופל עם מחלה ארוזיבית של הושט. (חוזק ההמלצה - גבוה, חוזק העדות מהספרות - גבוה)
- המשך טיפול אחזקתי ב-PPI מומלץ במטופלים עם מחלה ארוזיבית משמעותית (מדרג: LA C-D), ובמטופלים לאחר הרחבה פנאומטית של היצרות פפטית. (חוזק ההמלצה - גבוה, חוזק העדות מהספרות: גבוה)
- במטופלים עם מחלה ארוזיבית משמעותית (מדרג: LA C-D), מומלצת גסטרוסקופיה ביקורת לאחר טיפול במינון גבוה של PPI's למשך 8–12 שבועות. (חוזק ההמלצה: בינוני, חוזק העדות מהספרות: חלש)
- יש לשקול גסטרוסקופיה לגילוי מוקדם של Barrett's Esophagus בגברים מעל גיל 50 עם GERD ממושך (מעל 5 שנים) ובנשים עם ריבוי גורמי סיכון (השמנת יתר מרכזית, עישון וסיפור משפחתי של Barrett's Esophagus או אדנוקרצינומה של הושט). (חוזק ההמלצה: גבוה, חוזק העדות מהספרות: בינוני)
- ממצא של Barrett's Esophagus מחייב טיפול קבוע ב-PPI, לפחות במינון הסטנדרטי. (חוזק ההמלצה: גבוה, חוזק העדות מהספרות: בינוני)
- לא מומלץ לתת אספירין ותרופות נוגדות דלקת לא סטרואידליות באופן שיגרתי לחולים עם ברט, כטיפול מונע להתפתחות סרטן הושט. (חוזק ההמלצה: בינוני, חוזק העדות מהספרות:גבוה)
- מטופלים עם Barrett's Esophagus צריכים להמצא בתוכנית מעקב אנדוסקופי. מרווח הזמן בין האנדוסקופיות יקבע לפי דרגת הדיספלזיה של מקטע ה-Barrett's. (חוזק ההמלצה: גבוה, חוזק העדות מהספרות: בינוני)
ביבליוגרפיה
לנושא 1 - אפידמיולוגיה וגורמי סיכון
- Moshkowitz M, Horowitz N, Halpern Z, Santo E. Gastroesophageal reflux disease symptoms: prevalence, sociodemographics and treatment patterns in the adult Israeli population. World J Gastroenterol. 2011 4;17(10):1332-5
- Sperber AD, Halpern Z, Shvartzman P, Friger M, Freud T, Neville A, Fich A. Prevalence of GERD symptoms in a representative Israeli adult population. J Clin Gastroenterol. 2007 May-Jun;41(5):457-61.
- Dent J, El-Serag HB, Wallander MA et al. Epidemiology of gastro-oesophageal reflux disease: a systematic review. Gut 2005; 54: 710 - 7.
- Wahlqvist p, Reilly MC, Barkun A. Systematic review: the impact of gastro-oesophageal reflux disease on work productivity. Aliment Pharmacol Ther. 2006 15;24(2):259-72.
- Becher A, El-Serag H. Systematic review: the association between symptomatic response to proton pump inhibitors and health-related quality of life in patients with gastro-oesophageal reflux disease. Aliment Pharmacol Ther 2011; 34:618 - 27.
- Suganuma N, Shigedo Y, Adachi H, Watanabe T, Kumano-Go T, Terashima K, et al. Association of gastroesophageal reflux disease with weight gain and apnea, and their disturbance on sleep. Psychiatry Clin Neurosci. 2001; 55:255-6.
- Fujiwara, Y., Arakawa, T. & Fass, R. Gastroesophageal reflux disease and sleep disturbances. J Gastroenterol (2012)47: 760.
- Becher A, Dent J. Systematic review: ageing and gastro-oesophageal reflux disease symptoms, oesophageal function and relux oesophagitis. Aliment Pharmacol Ther 2011; 33: 442 - 54.
- Johnson DA, Fennerty MB. Heartburn severity underestimates erosive esophagitis severity in elderly patients with gastroesophageal relux disease. Gastroenterology 2004; 126:660 - 4.
- Rubenstein JH, Scheiman JM, Sadeghi S et al. Esophageal adenocarcinoma incidence in individuals with gastroesophageal relux: synthesis and estimates from population studies. Am J Gastroenterol 2011;106: 254 - 60.
לנושא 2 - אבחון GERD
- Moayyedi P, Talley NJ, Fennerty MB et al. Can the clinical history distinguish between organic and functional dyspepsia? JAMA 2006; 295: 1566 - 76.
- Hirano I, Richter JE. ACG practice guidelines: esophageal reflux testing. Am J Gastroenterol 2007; 102: 668 - 85.
- Dent J, Vakil N, Jones R, et al. Accuracy of the diagnosis of GORD by questionnaire, physicians and a trial of proton pump inhibitor treatment: the Diamond Study. Gut. 2010;59:714-21.
- Lacy BE, Chehade R, Crowell MD. A prospective study to compare a symptom-based reflux disease questionnaire to 48-h wireless pH monitoring for the identification of gastroesophageal reflux. Am J Gastroenterol. 2011;106:1604-11.
- Wong W-M, Risner-Adler S, Beeler J, et al. Noncardiac chest pain: the role of the cardiologist: a national survey. J Clin Gastroenterol 2005; 39: 858-62
- Kushnir VM, Sayuk GS, Gyawali Cp: Abnormal GERD parameters on ambulatory pH monitoring predict therapeutic success in noncardiac chest pain. Am J Gastroenterol 2010, 105: 1032-1038.
- Lacima G, Grande L, pera M, Francino A, Ros E: Utility of ambulatory 24-hour esophageal pH and motility monitoring in noncardiac chest pain: report of 90 patients and review of the literature. Dig Dis Sci 2003, 48: 952-961.
- Johnston BT, Troshinsky MB, Castell JA et al. Comparison of barium radiology with esophageal pH monitoring in the diagnosis of gastroesophageal relux disease. Am J Gastroenterol 1996; 91: 1181 - 5.
- Lundell LR, Dent J, Bennett JR et al. Endoscopic assessment of oesophagitis: clinical and functional correlates and further validation of the Los Angeles classification. Gut 1999 ; 45 : 172 - 80.
- Johnsson F, Joelsson B, Gudmundsson K et al. Symptoms and endoscopic findings in the diagnosis of gastroesophageal reflux disease. Scand J Gastroenterol 1987;22:714 - 8.
- Gerson LB, Boparai V, Ullah N et al. Oesophageal and gastric pH profiles in patients with gastro-oesophageal reflux disease and Barrett's oesophagus treated with proton pump inhibitors. Aliment Pharmacol Ther 2004; 20: 637-43.
- Knuff TE, Benjamin SB, Worsham GF et al. Histologic evaluation of chronic gastroesophageal relux. An evaluation of biopsy methods and diagnostic criteria. Dig Dis Sci 1984; 29: 194 - 201.
- Schindlbeck NE, Wiebecke B, Klauser AG et al. Diagnostic value of histology in non-erosive gastro-oesophageal relux disease . Gut 1996; 39: 151 - 4.
- Takubo K, Honma N, Aryal G et al. is there a set of histologic changes that are invariably relux associated? Arch Pathol Lab Med 2005; 129: 159 - 63.
- Chan WW, Haroian LR, Gyawali Cp. Value of preoperative esophageal function studies before laparoscopic antireflux surgery. Surg Endosc 2011;25:2943-9.
- Jobe BA, Richter JE, Hoppo T, et al. Preoperative diagnostic workup before antirelux surgery: an evidence and experience-based consensus of the esophageal diagnostic advisory panel. J Am Coll Surg 2013;217(4):586-97.
- Sifrim D, Castell D, Dent J et al. Gastro-oesophageal relux monitoring: review and consensus report on detection and deinitions of acid, non-acid, and gas relux. Gut 2004;53:1024 - 31.
- Savarino E, Zentilin P, Tutuian R, et al. The role of nonacid reflux in NERD: lessons learned from impedance-pH monitoring in 150 patients of therapy. Am J Gastroenterol 2008;103:2685-93.
- Bredenoord AJ, Weusten BL, Timmer R, et al. Addition of esophageal impedance monitoring to pH monitoring increases the yield of symptom association analysis in patients off PPI therapy. Am J Gastroenterol 2006;101:453-9.
- Blonski W, Vela MF, Castell DO. Comparison of relux frequency during prolonged multichannel intraluminal impedance and pH monitoring on and off acid suppression therapy. J Clin Gastroenterol 2009;43(9):816-20.
- Charbel S, Khandwala F, Vaezi MF. The role of esophageal pH monitoring in symptomatic patients on PPI therapy. Am J Gastroenterol 2005;100(2):283-9
- Pritchett JM, Aslam M, Slaughter JC, et al. Efficacy of esophageal impedance/pH monitoring in patients with refractory gastroesophageal relux disease, on and off therapy. Clin Gastroenterol Hepatol 2009;7(7):743-8.
- Yaghoobi M, Farrokhyar F, Yuan Y et al. Is there an increased risk of GERD after Helicobacter pylori eradication? A meta-analysis. Am J Gastroenterol 2010;105:1007 - 13.
לנושא 3 - הטיפול ב-GERD - הרגלי חיים וטיפול תרופתי
- Kaltenbach T, Crockett S, Gerson LB. Are lifestyle measures effective in patients with gastroesophageal relux disease? An evidence-based approach. Arch Intern Med 2006;166:965-971.
- Johnson T, Gerson L, Hershcovici T et al. Systematic review: the efects of carbonated beverages on gastro-oesophageal relux disease. Aliment Pharmacol Ther 2010;31:607-614.
- J acobson BC, Somers SC, Fuchs CS et al. Body-mass index and symptoms of gastroesophageal reflux in women. N Engl J Med 2006;354:2340-2348.
- Fraser-Moodie CA, Norton B, Gornall C et al. Weight loss has an independent beneicial efect on symptoms of gastro-oesophageal relux in patients who are overweight. Scand J Gastroenterol 1999;34:337-340.
- Stanciu C, Bennett JR. Efects of posture on gastro-oesophageal relux. Digestion 1977;15:104-109.
- Pollmann H, Zillessen E, Pohl J et al. Efect of elevated head position in bed in therapy of gastroesophageal relux. Z Gastroenterol 1996;34 (Suppl 2): 93-99.
- Labenz J, Malfertheiner P. Treatment of uncomplicated reflux disease. World J Gastroenterol 2005;11:4291-4299.
- Chiba N, De Gara CJ, Wilkinson JM et al. Speed of healing and symptom relief in grade II to IV gastroesophageal relux disease: a meta-analysis. Gastroenterology 1997;112:1798-1810.
- Robinson M, Sahba B, Avner D et al. A comparison of lansoprazole and ranitidine in the treatment of erosive oesophagitis. Multicentre Investigational Group. Aliment Pharmacol Ther 1995;9:25-31.
- Vantrappen G, Rutgeerts L, Schurmans P et al. Omeprazole (40 mg) is superior to ranitidine in short-term treatment of ulcerative relux esophagitis. Dig Dis Sci 1988;33:523-529.
- van Pinxteren B, Sigterman KE, Bonis P et al. Short-term treatment with proton pump inhibitors, H2-receptor antagonists and prokinetics for gastro-oesophageal relux disease-like symptoms and endoscopy negative relux disease. Cochrane Database Syst Rev: CD002095.
- Gralnek IM, Dulai GS, Fennerty MB et al. Esomeprazole versus other proton pump inhibitors in erosive esophagitis: a meta-analysis of randomized clinical trials. Clin Gastroenterol Hepatol 2006;4:1452-1458.
- Sharma P, Shaheen NJ, Perez MC et al. Clinical trials: healing of erosive oesophagitis with dexlansoprazole MR, a proton pump inhibitor with novel dual delayed-release formulation-results from two randomized controlled studies. Aliment Pharmacol Ther 2009;29:731-741.
- Hatlebakk JG, Berstad A. Pharmacokinetic optimisation in the treatment of gastro-oesophageal relux disease. Clin Pharmacokinet 1996;31:386-406.
- Lee RD, Mulford D, Wu J et al. The effect of time-of-day dosing on the pharmacokinetics and pharmacodynamics of dexlansoprazole MR: evidence for dosing lexibility with a Dual Delayed Release proton pump inhibitor. Aliment Pharmacol Ther 2010;31:1001-1011.
- Gunaratnam NT, Jessup TP, Inadomi J et al. Sub-optimal proton pump inhibitor dosing is prevalent in patients with poorly controlled gastro-oesophageal relux disease. Aliment Pharmacol Ther 2006;23:1473-1477.
- Schindlbeck NE, Klauser AG, Berghammer G et al. Three year follow up of patients with gastrooesophageal reflux disease. Gut 1992;33:1016-1019.
- Lind T, Havelund T, Lundell L et al. On demand therapy with omeprazole for the long-term management of patients with heartburn without oesophagitis-a placebo-controlled randomized trial. Aliment Pharmacol Ther 1999;13:907-914.
- Pace F, Tonini M, Pallotta S et al. Systematic review: maintenance treatment of gastro-oesophageal reflux disease with proton pump inhibitors taken 'on-demand'. Aliment Pharmacol Ther 2007;26:195-204.
- Hillman L, Yadlapati R, Thuluvath AJ et al. A review of medical therapy for proton pump inhibitor nonresponsive gastroesophageal relux disease. Dis Esophagus. 2017 Sep 1;30(9):1-15.
לנושא 4 - הטיפול הניתוחי ב־GERD
- Ross SB, Gal S, Teta AF, Luberice K, Rosemurgy AS. Late results after laparoscopic fundoplication denote durable symptomatic relief of gastroesophageal relux disease. Am J Surg. 2013;206:47-51.
- Papasavas PK1, Keenan RJ, Yeaney WW, et al. Effectiveness of laparoscopic fundoplication in relieving the symptoms of gastroesophageal reflux disease (GERD) and eliminating antireflux medical therapy. Surg Endosc. 2003 Aug;17(8):1200-5.
- Brillantino A, Schettino M, Torelli F, et al. Laparoscopic Nissen-Rossetti fundoplication is a safe and effective treatment for both Acid and bile gastroesophageal reflux in patients poorly responsive to proton pump inhibitor. Surg Innov. 2011;18(4):387-93.
- Braghetto I, Korn O, Csendes A, Gutierrez L, Valladares H, Chacon M. Laparoscopic treatment of obese patients with gastroesophageal reflux disease and Barrett's esophagus: a prospective study. Obes urg. 2012 May;22(5):764-72
- Melissas J, Braghetto I, Molina JC, Silecchia G, Iossa A, Iannelli A7, Foletto M Gastroesophageal Reflux Disease and Sleeve Gastrectomy. Obes Surg. 2016 Apr;26(4):718-20
- del Genio G, Tolone S, del Genio F, et al. Prospective assessment of patient selection for antirelux surgery by combined multichannel intraluminal impedance pH monitoring. J Gastrointest Surg. 2008 ;12(9):1491-6
- Ganz RA, Edmundowicz SA, Taiganides PA, et al. Long-term Outcomes of Patients Receiving a Magnetic Sphincter Augmentation Device for Gastroesophageal Relux Clin Gastroenterol Hepatol. 2016;14(5):671
- Liang WT, Yan C, Wang ZG, et al. Early and Midterm Outcome After Laparoscopic Fundoplication and a Minimally Invasive Endoscopic Procedure in Patients with Gastroesophageal Relux Disease: A Prospective Observational Study. J Laparoendosc Adv Surg Tech A. 2015;25(8):657-61.
- Yan C, Liang WT, Wang ZG, et al. Comparison of Stretta procedure and toupet fundoplication for gastroesophageal relux disease-related extra-esophageal symptoms. World J Gastroenterol. 2015 ;21(45):12882-7.
- Frazzoni M, Piccoli M, Conigliaro R, et al. Refractory gastroesophageal reflux disease as diagnosed by impedance-pH monitoring can be cured by laparoscopic fundoplication. Surg Endosc. 2013;2:2940-6
לנושא 5 - בטיחות הטיפול ב־PPI
- Ito T, Jensen RT, Association of long term proton pump inhibitor therapy with bone fractures and efects on absorption of calcium, vitamin B12, iron and magnesium. Curr. Gastroenterol Rep. 2010;12:448-57.
- Thomson AB, Sauve MD et al. Safety of the on term use of proton pump inhibitors. World J Gastroenterol. 2010;16:2323-30.
- Johnson DA, Oldfield 4th EC. Reported side effects and complications of long term proton pump inhibitor use: dissecting the evidence. Clin. Gastroenterol Hepatol. 2013;11:458-64.
- Chen J, Yuan YC, Leontiadis GI, Howden CW. Recent safety concerns with proton pump inhibitors. J Clin Gastroenterol. 2012;46:93-114.
- Attwood SE, EII C, Galmiche JP. Long safety of proton pump inhibitor therapy assessed under controlled, randomized clinical trials conditions: data from SOFRAN and LOTUS studies. Aliment Pharmacol Ther. 2015 ;41:1162-74.
- Ngamruegphong S, Leontidias GI, Radhi S, Dentino A, Nugent K. Proton pump inhibitors and risk of fracture: a systematic review and meta-analysis of observational studies. Am J Gastroenterol. 2011;106:1209-18
- Yu EW, Bauer SR, Bain PA, Bauer DC. Proton pump inhibitors and risk of fractures: a meta-analysis of 11 internationals studies. Am J Med. 2011;124;519-26.
- Bavishi C, Dupont HL. Systematic review: the use of proton pump inhibitors and increase susceptibility to enteric infection. Aliment Pharmacol Ther. 2011,34:1269-81.
- Zacharioudakis IM, Zervou FN, Plikos EE. Colonization toxicogenic C. difficile upon hospital admission, and risk of infection: a systematic review and meta-analysis. Am J Gastroenterol. 2015,110:3890.
- Lambert AA, Lam JO, Paik JJ. Risk of community-acquired pneumonia with outpatient proton-pump inhibitor therapy: a systematic review and meta-analysis. Plos One, 2015;10, e128004.
- Leontiadis GI, Yuan Y, Howden CW. The interaction between proton pump inhibitors and clopidogrel and upper gastrointestinal bleeding. Gastrointest Endosc Clin N Am. 2011; 21:637-56.
לנושא 6 - Extraesophageal Manifestations of GERD
- Havemann BD, Henderson CA, El-Serag HB. The association between gastro-oesophageal reflux disease and asthma: a systematic review. Gut 2007;56:1654-1664.
- El-Serag HB, Sonnenberg A. Comorbid occurrence of laryngeal or pulmonary disease with esophagitis in United States military veterans. Gastroenterology 1997;113:755-760.
- Ronkainen J, Aro P, Storskrubb T et al. High prevalence of gastroesophageal reflux symptoms and esophagitis with or without symptoms in the general adult Swedish population: a Kalixanda study report. Scand J Gastroenterol 2005;40:275-285.
- Pandolfino JE, Vela MF. Esophageal-reflux monitoring. Gastrointest Endosc 2009;69:917-930.
- Smith J, Woodcock A, Houghton L. New developments in reflux-associated cough. Lung 2010;188 (Suppl 1): S81-S86.
- Abou-Ismail A, Vaezi MF. Evaluation of patients with suspected laryngopharyngeal relux: a practical approach. Curr Gastroenterol Rep 2011;13:213-218.
- Smith JA, Decalmer S, Kelsall A et al. Acoustic cough-relux associations in chronic cough: potential triggers and mechanisms. Gastroenterology 2010;139:754-762.
- Vaezi MF, Hicks DM, Abelson TI et al. Laryngeal signs and symptoms and gastroesophageal relux disease (GERD): a critical assessment of cause and efect association. Clin Gastroenterol Hepatol 2003;1:333-344.
- Milstein CF, Charbel S, Hicks DM et al. Prevalence of laryngeal irritation signs associated with reflux in asymptomatic volunteers: impact of endoscopic technique (rigid vs. flexible laryngoscope). Laryngoscope 2005;115:2256-2261.
- Branski RC, Bhattacharyya N, Shapiro J. The reliability of the assessment of endoscopic laryngeal indings associated with laryngopharyngeal relux disease. Laryngoscope 2002;112:1019-1024.
- Kiljander TO, Junghard O, Beckman O et al. Effect of esomeprazole 40 mg once or twice daily on asthma: a randomized, placebo-controlled study. Am J Respir Crit Care Med 2010;181:1042-1048.
- Chan WW, Chiou E, Obstein KL et al. The efficacy of proton pump inhibitors for the treatment of asthma in adults: a meta-analysis. Arch Intern Med 2011;171:620-629.
- Chang AB, Lasserson TJ, Gafney J et al. Gastro-oesophageal relux treatment for prolonged non-speciic cough in children and adults. Cochrane Database Syst Rev 2011, CD004823.
- Qadeer MA, Phillips CO, Lopez AR et al. Proton pump inhibitor therapy for suspected GERD-related chronic laryngitis: a meta-analysis of randomized controlled trials. Am J Gastroenterol 2006;101:2646-2654.
לנושא 7 - הגישה למטופל עם צרבת שאיננו מגיב לטיפול ב־PPI
- van Pinxteren B, Sigterman KE, Bonis P et al. Short-term treatment with proton pump inhibitors, H2-receptor antagonists and prokinetics for gastro-oesophageal relux disease-like symptoms and endoscopy negative relux disease. Cochrane Database Syst Rev: CD002095.
- Dickman R, Boaz M, Aizic S et al. Comparison of clinical characteristics of patients with gastroesophageal relux disease who failed proton pump inhibitor therapy versus those who fully responded. J Neurogastroenterol Motil 2011;17:387-394.
- Hatlebakk JG, Berstad A. Pharmacokinetic optimisation in the treatment of gastro-oesophageal relux disease. Clin Pharmacokinet 1996;31:386-406.
- Lee RD, Mulford D, Wu J et al. The effect of time-of-day dosing on the pharmacokinetics and pharmacodynamics of dexlansoprazole MR: evidence for dosing lexibility with a Dual Delayed Release proton pump inhibitor. Aliment Pharmacol Ther 2010;31:1001-1011.
- Jones R, Patrikios T. The efectiveness of esomeprazole 40 mg in patients with persistent symptoms of gastro-oesophageal reflux disease following treatment with a full dose proton pump inhibitor. Int J Clin Pract. 2008 Dec;62(12):1844-50
- Gunaratnam NT, Jessup TP, Inadomi J et al. Sub-optimal proton pump inhibitor dosing is prevalent in patients with poorly controlled gastro-oesophageal relux disease. Aliment Pharmacol Ther 2006;23:1473-1477.
- Fass R, Sontag SJ, Traxler B et al. Treatment of patients with persistent heartburn symptoms: a double-blind, randomized trial. Clin Gastroenterol Hepatol 2006;4:50-56.
- El-Serag HB, Aguirre TV, Davis S et al. Proton pump inhibitors are associated with reduced incidence of dysplasia in Barrett's esophagus. Am J Gastroenterol 2004;99:1877-1883.
לנושא 8: סיבוכי GERD
- Rath HC, Timmer A, Kunkel C, Endlicher E, Grossmann J, Hellerbrand C, Herfarth HH, Lock G, Sahrbacher U, Schdlmerich J, Kullmann F, Messmann H. Comparison of interobserver agreement for diferent scoring systems for relux esophagitis: Impact of level of experience. Gastrointest Endosc. 2004 Jul;60(1):44-9.
- Peura DA1, Freston JW, Haber MM, Kovacs TO, Hunt B, Atkinson S. Lansoprazole for long-term maintenance therapy of erosive esophagitis: double-blind comparison with ranitidine. Dig Dis Sci 54(5) 2009:955-63.
- Shaheen NJ, Falk GW, Iyer PG, Gerson LB; American College of Gastroenterology. ACG Clinical Guideline: Diagnosis and Management of Barrett's Esophagus. Am J Gastroenterol. 2016 Jan;111(1):30-50; quiz 51. doi:10.1038/ajg.2015.322. PubMed PMID: 26526079
- Modiano N, Gerson LB . Risk factors for the detection of Barrett's esophagus in patients with erosive esophagitis . Gastrointest Endosc 2009; 69:1014 - 20.
- Hanna S, Rastogi A, Weston AP et al. Detection of Barrett's esophagus after endoscopic healing of erosive esophagitis. Am J Gastroenterol 2006;101:1416- 20.
- Fitzgerald RC, di Pietro M, Ragunath K, Ang Y, Kang JY, Watson P, Trudgill N, Patel P, Kaye PV, Sanders S, O'Donovan M, Bird-Lieberman E, Bhandari P, Jankowski JA, Attwood S, Parsons SL, Loft D, Lagergren J, Moayyedi P, Lyratzopoulos G, de Caestecker J British Society of Gastroenterology. British Society of Gastroenterology guidelines on the diagnosis and management of Barrett's oesophagus. Gut. 2014 Jan;63(1):7-42.
- American Gastroenterological Association. Spechler SJ, Sharma P, Souza RF, Inadomi JM, Shaheen NJ. American Gastroenterological Association medical position statement on the management of Barrett's esophagus. Gastroenterology. 2011 Mar;140(3):1084-91.
המידע שבדף זה נכתב על ידי
פרופ' רם דיקמן, יו"ר החוג לנוירוגסטרואנטרולוגיה, המערך לגסטרואנטרולוגיה, מרכז רפואי רבין, ביה"ח בילינסון.
ד"ר דני קרטר, מכון לגסטרואנטרולוגיה, מרכז רפואי ע"ש חיים שיבא, תל השומר.
ד"ר רועי דקל, השירות לנוירוגסטרואנטרולוגיה ותנועתיות מערכת העיכול, מרכז רפואי ע"ש סורסקי.
ד"ר ריטה ברון, מכון גסטרואנטרולוגי, קריה רפואית רמב"ם.
ד"ר ישי רון, השירות לנוירוגסטרואנטרולוגיה ותנועתיות מערכת העיכול, מרכז רפואי ע"ש סורסקי.
ד"ר איתן ברדן, המכון לגסטרואנטרולוגיה, מרכז רפואי ע"ש חיים שיבא, תל השומר.
ד"ר יוסי ליסי, היחידה לנוירוגסטרואנטרולוגיה, מרכז רפואי שערי צדק, ירושלים.
ד"ר טיבריו הרשקוביץ, מכון לגסטרואנטרולוגיה ומחלות כבד, המרכז הרפואי האוניברסיטאי הדסה.
ד"ר אליזה טיומני, המכון לגסטרואנטרולוגיה, אסותא מרכזים רפואיים.
ד"ר רמונה סגל, המכון לגסטרואנטרולוגיה ומחלות כבד, ביה"ח מאיר.
ד"ר תמנע נפתלי, המכון לגסטרואנטרולוגיה ומחלות כבד, ביה"ח מאיר.
ד"ר מארק באר-גבל, היחידה לנוירוגסטרואנטרולוגיה ורצפת האגן, מרכז רפואי ע"ש חיים שיבא, תל השומר.
ד"ר מיכאל שפירו, המכון לגסטרואנטרולוגיה ומחלות כבד, ע"ש קמילה גונצ'רובסקי במרכז הרפואי אסף הרופא.
ד"ר צילי צנגן, היחידה לגסטרואנטרולוגיה ומחלות כבד בילדים, המרכז הרפואי ע"ש א. וולפסון.
חבר נלווה: פרופ' רוני פס, המכון לגסטרואנטרולוגיה והמרכז להפרעות בליעה, קליבלנד, אוהיו, ארה"ב

כניסה
עקבו אחרינו בפייסבוק